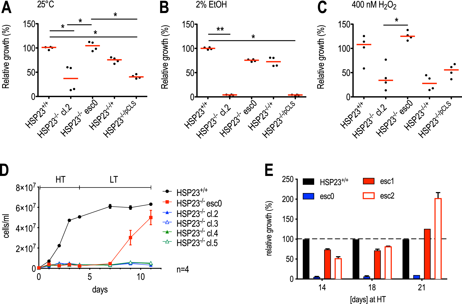
Figure 1

Phenotype comparison of HSP23−/− and HSP23−/− escape mutants under different culture conditions. 1✕106 cells were seeded into 7 ml of supplemented M199 + medium. Cell density on day 4 post seeding was then normalised to wild-type (HSP23+/+) cell density (set at 100%). Parasites were grown at LT (25 °C) (A), 2% EtOH at LT (B) or 400 nM H2O2 at LT (C). Differences were tested for significance using the Kruskal–Wallis test: *p < 0.05, **p < 0.01 (n = 4) (D) Heat selection of HSP23−/− esc0: 5✕105 cells/ml were seeded into 10 ml of M199 + medium and incubated for 4 days at HT (37 °C). The cultures were transferred back to LT and grown to mid-log phase for seven days. (E) Growth analysis of two heat selected (D) HSP23−/− mutant populations at HT, the non selected HSP23−/− esc0 population and HSP23+/+ wild type cells (set as 100%). Cells were diluted twice weekly to 5✕105 cells/ml. Error bars represent the standard error of the mean (SEM).