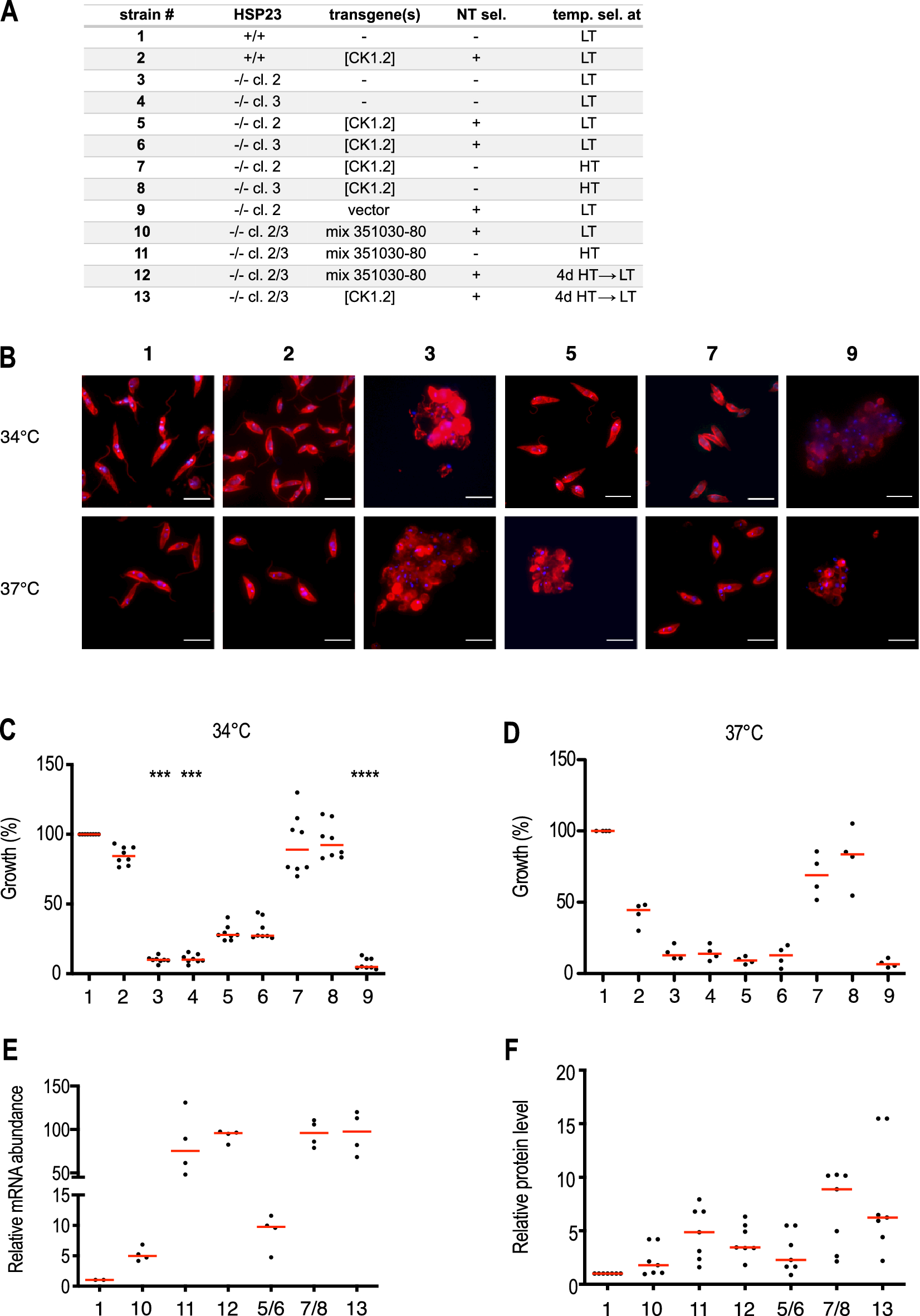
Figure 6

Characterisation of transgenic L. donovani strains. (A) List of transgenic parasite cell lines tested. NT sel = selected under nourseothricine; temp. sel. = temperature selection scheme. (B) 5✕105 cells/ml were seeded into 7 ml of M199 + medium and incubated for 4 days at 34 °C or 37 °C. On day 4, cells were stained with mouse anti-α-tubulin mAB (1:4000) and anti-mouse-IgG Alexa Fluor 594 (1: 500) and DAPI. Images were processed and merged using the ImageJ Fiji Software (Version 2.0.0). Scale bar:10 µm (C, D) Growth behaviour of transgenic L. donovani strains at 34 °C (n = 8) or 37 °C (n = 4). Cells were seeded at 5✕105/ml and grown for 4 days. Cell density was measured and normalised to wild type (HSP23+/+) cell density. Significance was tested using the Kruskal–Wallis test: ***p < 0.001, ****p < 0.0001. (E, F) CK1.2 expression levels were determined by qRT-PCR using gene-specific primers (E) and Western blotting using the anti-CK1.2 antibody (F). Data were normalised to the HSP23+/+ samples.