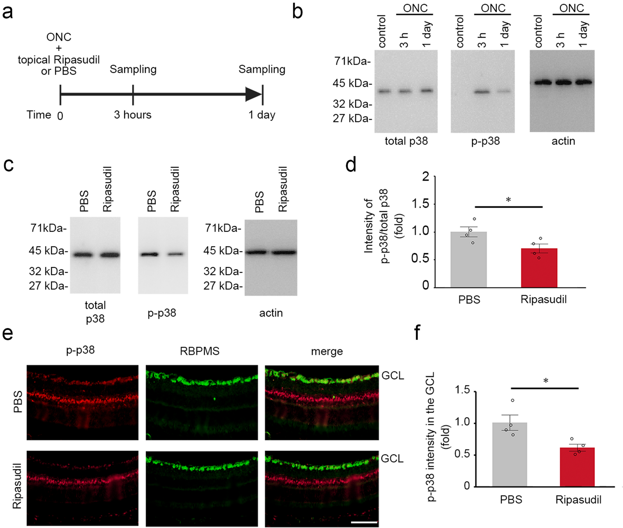
Figure 2

Effects of topical ripasudil on phosphorylation of p38 in the retinas following ONC. (a) Experimental protocol. Ripasudil (2%; 5 µl) or PBS (5 µl) was administered locally 3 min after ONC, and the mice were euthanized at 3 h and 1 day after ONC. (b) Immunoblot analysis of total p38, phosphorylated p38 (p-p38) and actin in the retinas at 0, 3 h and 1 day after ONC. Full length blot images are presented in Supplementary Fig. 1a. (c) Immunoblot analysis of total p38, p-p38 and actin in the retinas at 3 h after ONC. Full length blot images are presented in Supplementary Fig. 1b. (d) Quantitative analyses of (c). Ratio of p-p38 to total p38 in PBS-treated mice was estimated as 1.0. (e) Double-labeling immunohistochemistry of retinas with anti-p-p38 and anti-RBPMS antibodies. Scale bar: 50 µm. (f) Quantitative analyses of (e). The p-p38 intensity at the GCL in PBS-treated mice was estimated as 1.0. n = 4 per group. The data are presented as means ± SEM. *P < 0.05.