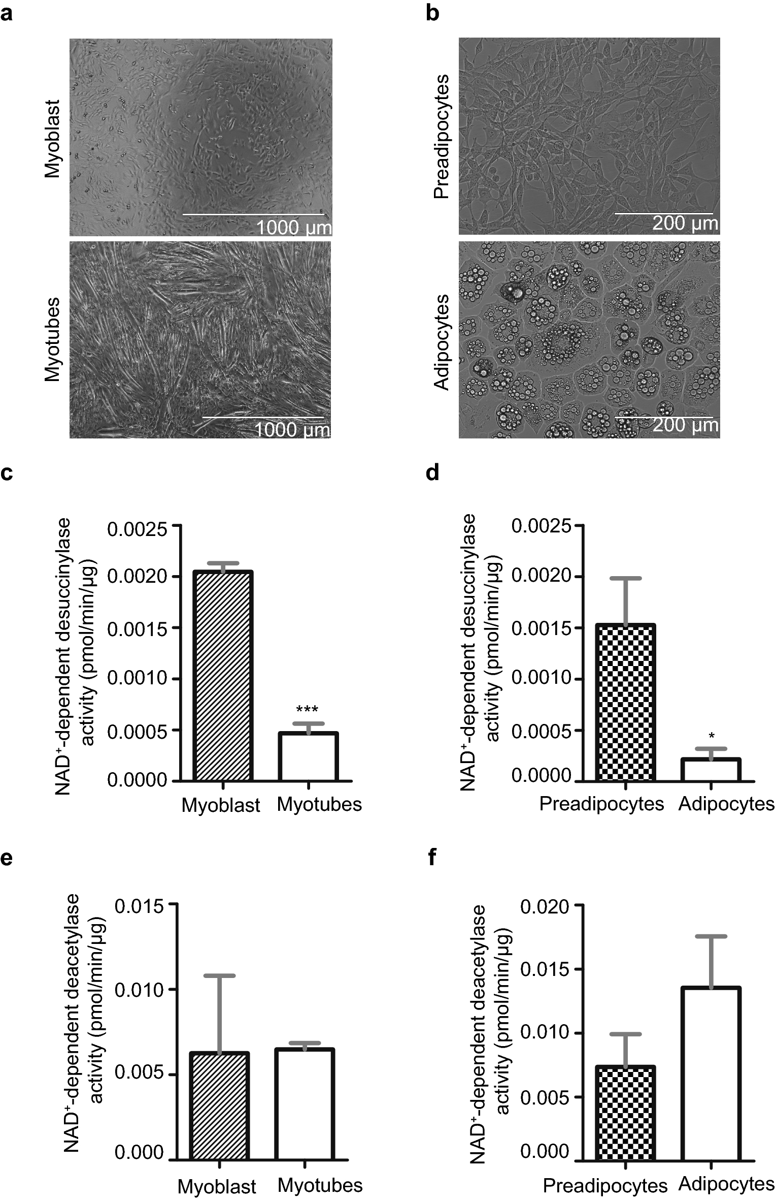
Figure 4

NAD+-dependent deacylase activities in C2C12 and 3T3-L1 cell lysates. (a) Light micrograph of myoblasts (left panel), and myotubes at day 6 of differentiation (right panel); scale bar is 1000 µm. (b) Light micrograph of preadipocytes (left panel), and adipocytes at day 11 of differentiation (right panel); scale bar is 200 µm. NAD+-dependent desuccinylase activity in 150 µg lysates of (c) myoblast and myotubes and (d) 180 µg lysates of preadipocytes and adipocytes. NAD+-dependent deacetylase activity in lysates (145.6 µg) of (e) myoblasts and myotubes and (f) in lysates (145.6 µg) of preadipocytes and adipocytes. Date represent mean ± SEM. n = 3 for desuccinylation activity assays. Two-tailed unpaired Student’s t-test was performed. *P < 0.05, ***P < 0.001. n = 2 for deacetylation activity assays.