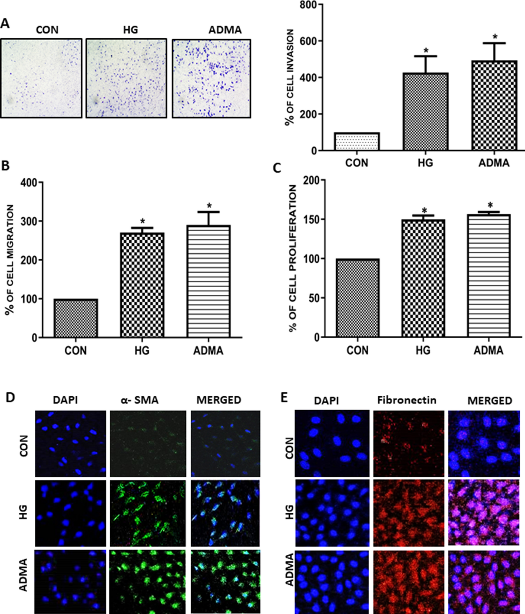
Figure 1

ADMA and high glucose triggers fibrotic events in the kidney cells: (A) Representative images of NRK-49F cells treated with HG/ADMA for 10 h in transwell and the pictures were taken in random high power fields. Cells were counted from four random microscopic fields per insert in triplicate. The migrated cell numbers were normalized to that of the control group. The results were expressed as % of invasion. (B) NRK-49F monolayers were scratched by using pipette tip and treated with HG/ADMA for 12 h, the percentage of wound width was calculated and the results were expressed as % of migration of HG/ADMA treated cells compared to control. (C) Cell proliferation was determined by BrdU incorporation assay, and the results were expressed as % of proliferation of HG/ADMA treated cells compared with control. Results are presented as Mean ± SD of three independent experiments. (D,E) Representative photomicrographs of immunofluorescence staining of α-SMA and fibronectin. *p < 0.05 compared to the Control.