Figure 5
From: Targeting fibroblast CD248 attenuates CCL17-expressing macrophages and tissue fibrosis

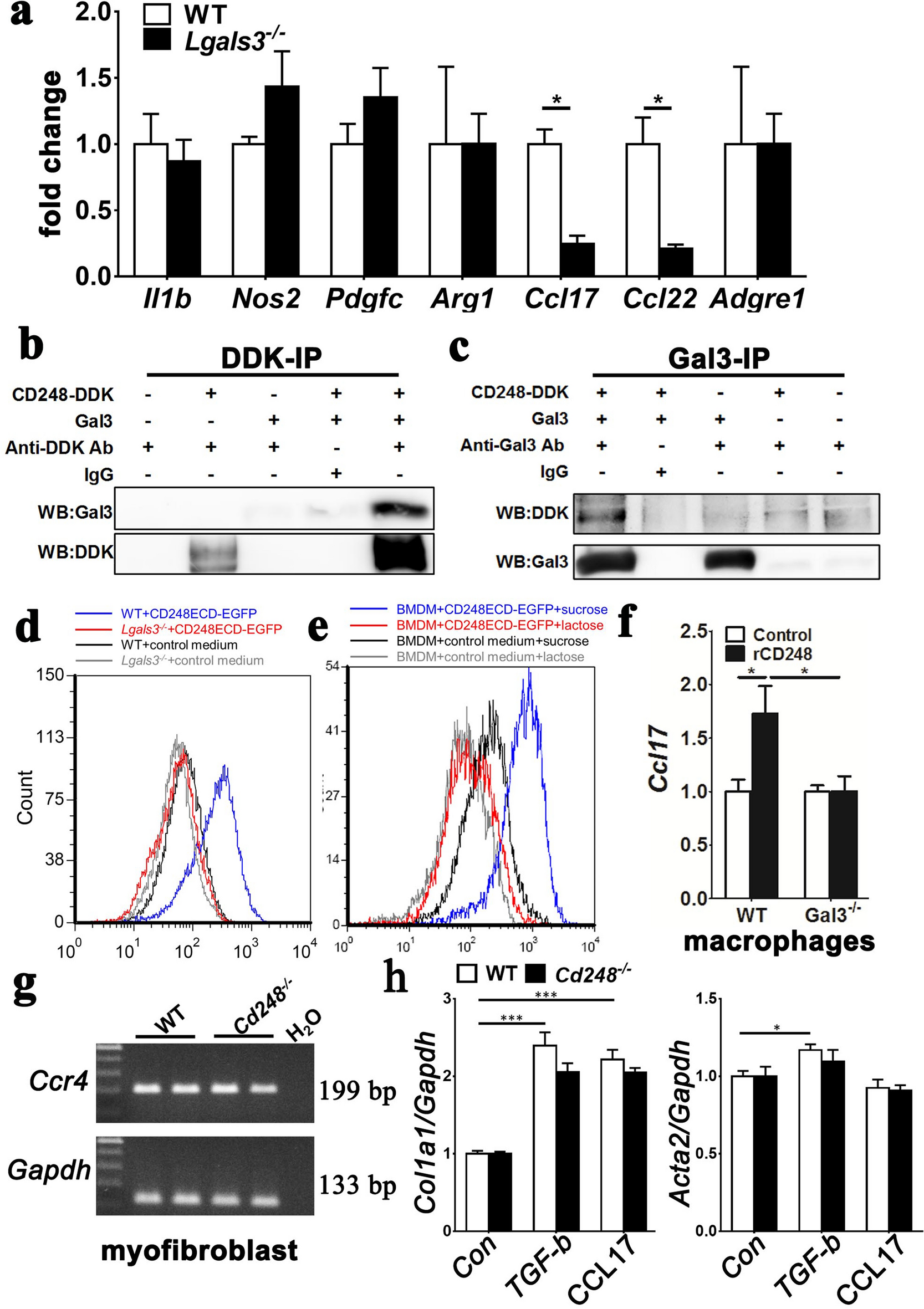
CD248 interacted with galectin-3 to induce CCL17-expressing pro-fibrotic macrophages. (a) qPCR of genes encoding cytokines and chemokines in macrophages isolated from D7 UUO kidneys of WT and Lgals3 knockout (Lgals3–/–) mice. n = 5. (b,c) HEK293T cells were transfected with and without plasmid DNA expressing galectin-3 or CD248-DDK separately. CD248-DDK (DDK-IP) or galectin-3 (Gal3-IP) was immunoprecipitated from the cell lysates, and then immunoblot analyses of galectin-3 and CD248-DDK were performed. (d) Flow cytometry of the binding of CD248 extracellular domain (CD248ECD-EGFP) to WT and Lgals3–/– BMDMs. Blue and red lines indicate results for WT and Lgals3–/– BMDMs, respectively, with CD248ECD-EGFP. Black and gray lines indicate results for WT and Lgals3–/– BMDMs, respectively, with control medium. (e) Flow cytometry of CD248ECD-EGFP binding to WT BMDMs in the presence of 25 mM lactose (red) or sucrose (blue). Conditioned medium from HEK293T cells in the presence of lactose (gray) or sucrose (black) was used as control. (f) qPCR of Ccl17 in WT and Lgals3–/– BMDMs in the absence (control) or presence of 200 ng/ml rCD248 for 48 h. n = 6. (g) Gel plots of PCR for Ccr4 and Gapdh in D7 UUO-kidney myofibroblasts isolated from WT and Cd248–/– mice. The reaction cycles for Ccr4 and Gapdh were 30 and 15, respectively. (h) qPCR for genes Col1a1 and Acta2 in isolated D7 UUO-kidney myofibroblasts after incubation with vehicle (Con), TGF-β1, and CCL17 for 24 h. Data are expressed as means ± standard errors of the mean. *P < 0.05, **P < 0.01 and ***P < 0.001 by unpaired t-test in (a) and one-way ANOVA with post hoc Tukey’s multiple comparisons test in (f,h).