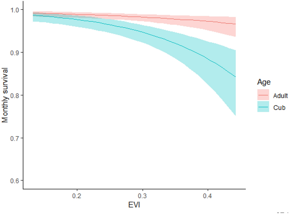
Figure 1

Monthly survival of adult and cheetah cubs in relation to short term (seasonal) average Enhanced Vegetation Index (EVI) within an individual’s home range, Mun-Ya-Wana Conservancy, KwaZulu-Natal, South Africa, 2008–2018. Shaded regions represent 85% CI.