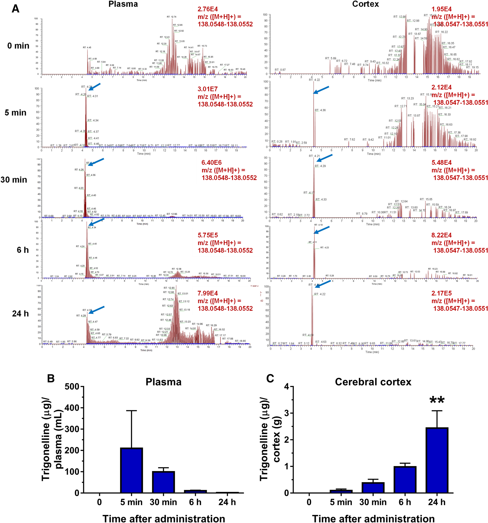
Figure 2

The absorbance of trigonelline (TGN) in the blood and cerebral cortex after the oral administration of TGN (500 mg/kg) or vehicle solution (water) was administered a single dose and sacrificed 5 min, 30 min, 6 h, and 24 h after treatment. The plasma and cerebral cortex were extracted with methanol and subjected to liquid chromatography-mass spectrometry (LC–MS/MS) analysis. (A) Detection of TGN in the plasma and cortex at 5 min, 30 min, 6 h, and 24 h after TGN treatment. The blue arrows indicate the TGN peaks. (B,C) TGN amounts were quantified in the plasma (B) and cerebral cortex (C). The statistical analysis was performed using a one-way analysis of variance (ANOVA) and post hoc Dunnett’s test, **P < 0.01 versus 0 min, n = 3 mice.