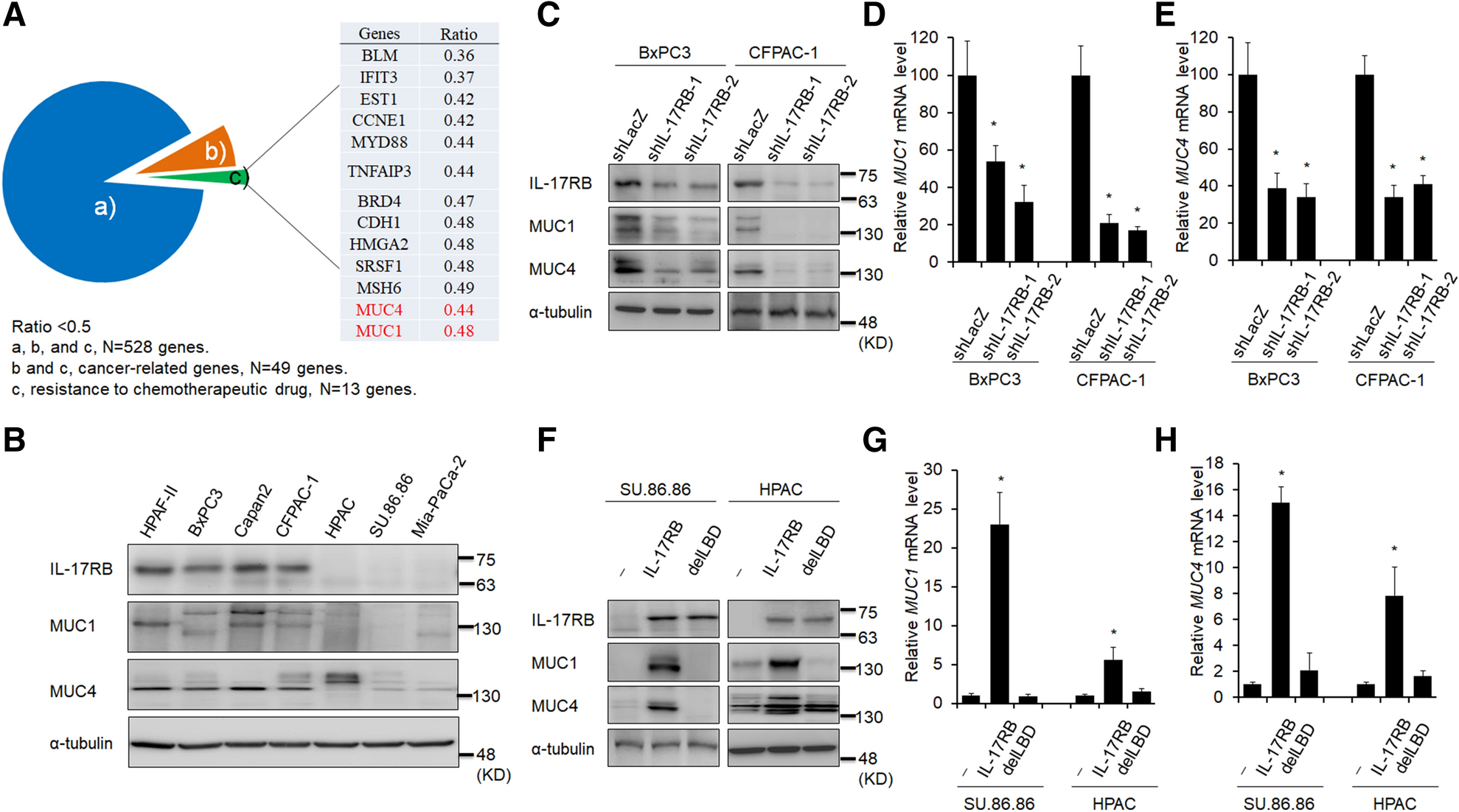
Figure 1

IL-17RB upregulates MUC1 and MUC4 expression in pancreatic cancer cells. (A) Pie chart of down-regulated genes (528 genes decreased in more than 50%, a, b and c) analyzed in IL-17RB-knockdown CFPAC1 cells. Cancer-related genes are listed by NCG5.0, n = 49, b and c. Resistance to chemotherapeutic drugs was listed in c. (B) Expression of IL-17RB (~ 65KD due to glycosylation), MUC1 (~ 140 KD due to glycosylation), and MUC4 (~ 130 KD due to glycosylation) in pancreatic cancer cell lines was evaluated by immunoblotting with α-tubulin (52 KD) used as a loading control. (C–E) IL-17RB was knocked down by lentivirus-based shRNA in BxPC3 and CFPAC1 cells. Protein levels of IL-17RB, MUC1, and MUC4 were evaluated by immunoblotting (C). mRNA levels of MUC1 (D) and MUC4 (E) were analyzed by real-time RT-PCR. (F–H), ectopic wildtype or ΔLBD of IL-17RB was overexpressed in SU.86.86 and HPAC cells. Protein levels of IL-17RB, MUC1, and MUC4 were evaluated by immunoblotting (F). mRNA levels of MUC1 (G) and MUC4 (H) were analyzed by real-time RT-PCR. The asterisk (*) represents a statistical significance with P value less than 0.05. The full blotting images were showed in Supplementary Figure 1.