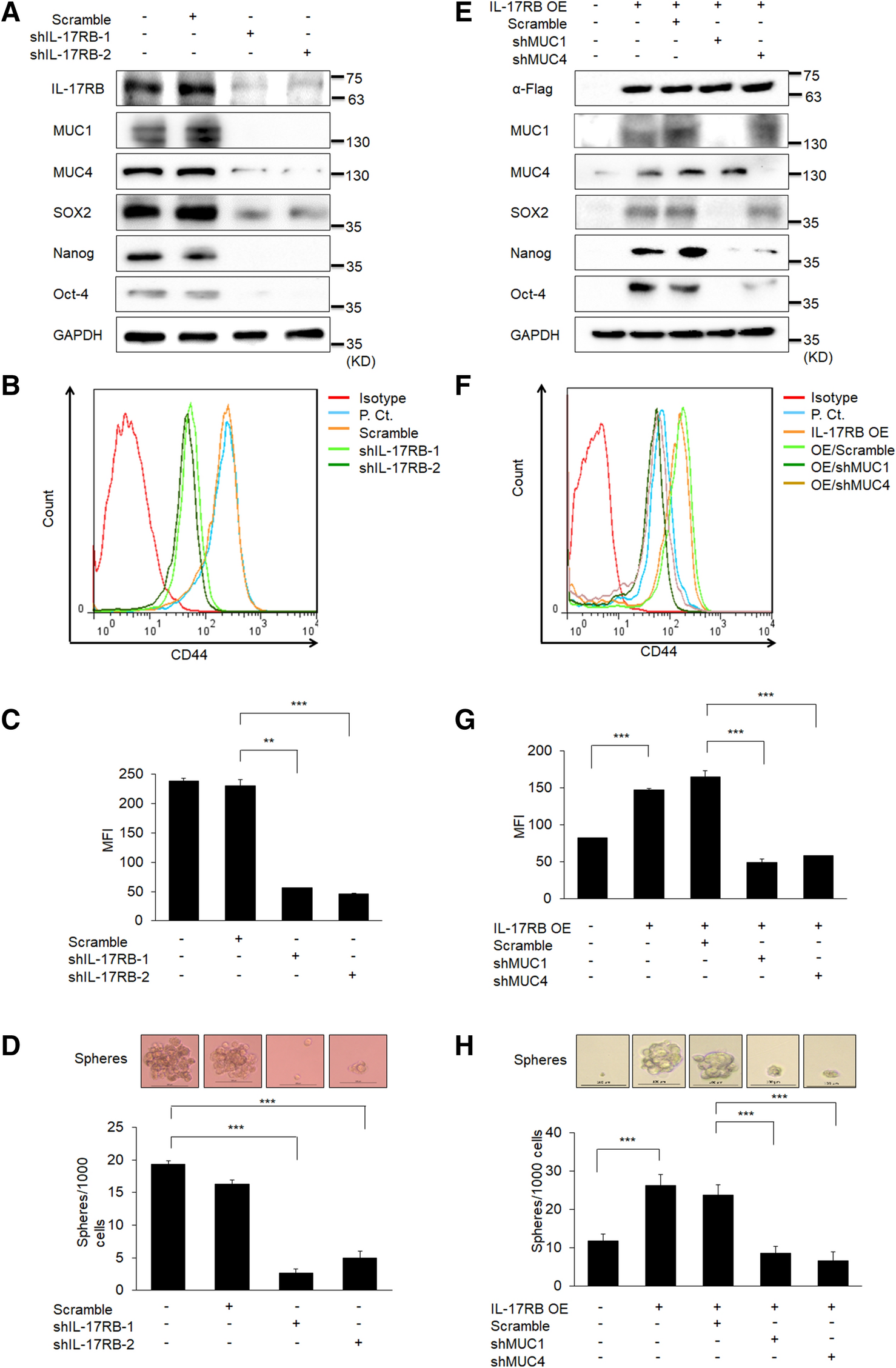
Figure 2

IL-17RB enhances cancer stem cell-like phenotype via upregulation of MUC1 and MUC4. (A) Expression of IL-17RB, MUC1, MUC4 and stemness markers SOX2 (40 KD), Nanog (42 KD), Oct-4 (45 KD) in IL-17RB-knockdown BxPC3 cells was measured by immunoblotting. GAPDH (36 KD) was included as a loading control. (B, C) CD44 expression was measured by flow cytometry, and the MFI (mean fluorescence intensity) was calculated by FlowJo 7.6, and presented in (C). (D) Sphere formation activity was evaluated by sphere formation assay and the diameter more than 100 µm was calculated. (E) Expression of IL-17RB, MUC1, MUC4 and stemness markers SOX2, Nanog, Oct-4 in IL-17RB-overexpressing SU.86.86 cells after transduction with shRNAs of MUC1 and MUC4. GAPDH was served as a loading control. (F, G) CD44 expression in IL-17RB-overexpressing SU.86.86 cells was measured by flow cytometry, and the MFI (mean fluorescence intensity) was calculated by FlowJo 7.6, and presented in (G). (H) IL-17RB-overexpressing SU.86.86 cells were transduced with shRNAs of MUC1 and MUC4. Colony formation activity was evaluated by sphere formation assay and the diameter more than 100 µm was calculated. The full blotting images were showed in Supplementary Figure 1.