Figure 5
From: Rab35 and its effectors promote formation of tunneling nanotubes in neuronal cells

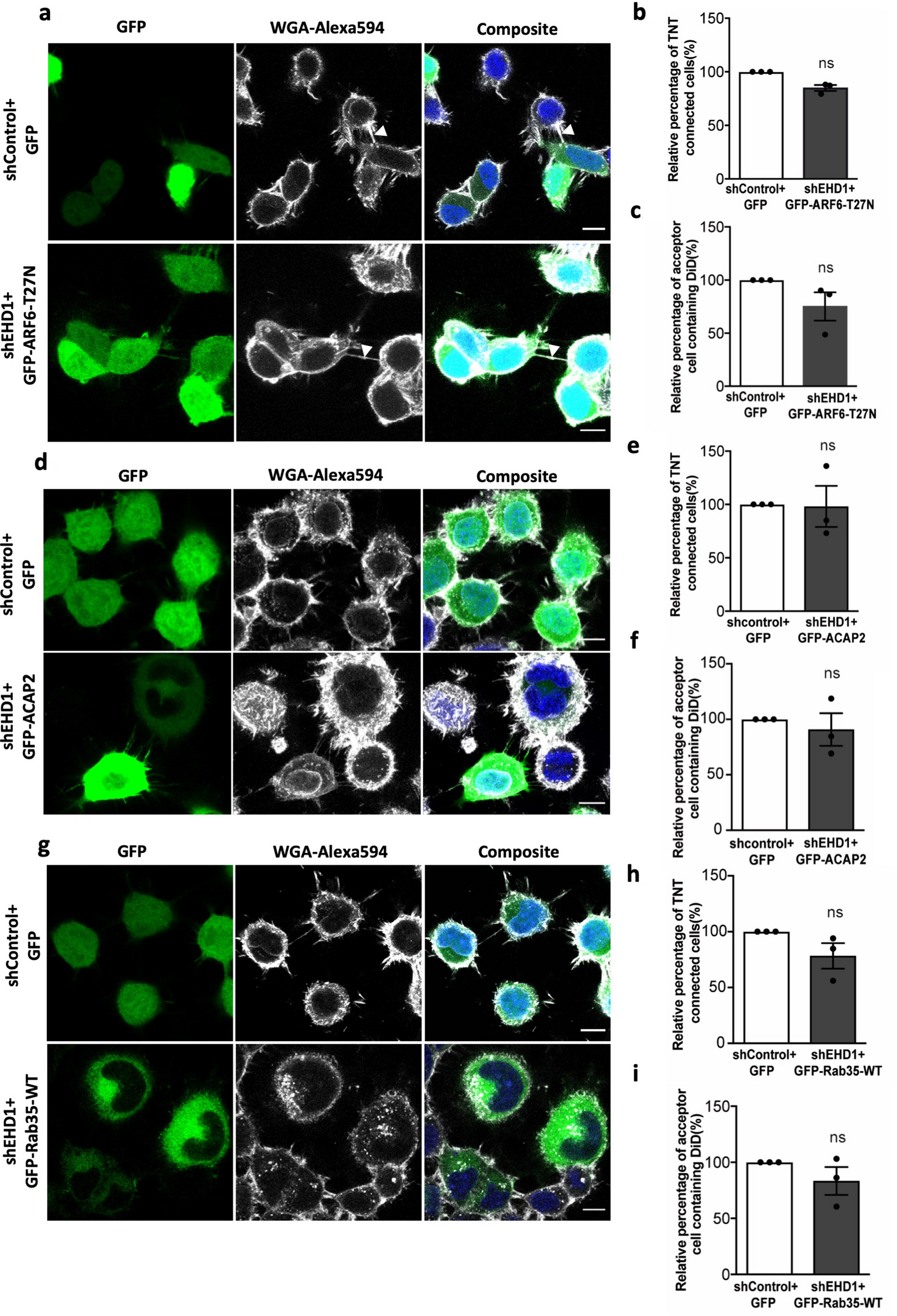
ARF6-GDP, ACAP2 and Rab35 act upstream of EHD1 to regulate TNTs: (a) Confocal images of cells transfected with shControl + GFP, shEHD1 + GFP-ARF6-T27N. Arrows indicate TNTs. (b) Bar graphs representing the relative percentage of TNT-connected cells described in (a) (shControl + GFP = 100%, shEHD1 + GFP-ARF6-T27N = 83.7 ± 4.4%). (c) Bar graph showing the relative percentage of acceptor cells containing DiD-labelled vesicles from the co-cultures, where donor cells were transfected with shControl + GFP, shEHD1 + GFP-ARF6-T27N (shControl + GFP = 100%, shEHD1 + GFP-ARF6-T27N = 75.1 ± 13.3%). (d) Confocal images of cells transfected with shControl + GFP, shEHD1 + GFP-ACAP2. Arrows indicate TNTs. (e) Bar graphs representing the relative percentage of TNT-connected cells described in (d) (shControl + GFP = 100%, shEHD1 + GFP-ACAP2 = 98.1 + 19.3%). (f) Bar graph showing the relative percentage of acceptor cells containing DiD-labelled vesicles from the co-cultures, where donor cells were transfected with shControl + GFP, shEHD1 + GFP-ACAP2 (shControl + GFP = 100%, shEHD1 + GFP-ACAP2 = 90.8 + 14.6%). (g) Confocal images of cells transfected with shControl + GFP, shEHD1 + GFP- Rab35-WT. Arrows indicate TNTs. (h) Bar graphs representing the relative percentage of TNT-connected cells described in (g) (shControl + GFP = 100%, shEHD1 + GFP-Rab35-WT = 78.3 ± 11.2%). (i) Bar graph showing the relative percentage of acceptor cells containing DiD-labelled vesicles from the co-cultures, where donor cells were transfected with shControl + GFP, shEHD1 + GFP-Rab35-WT (shControl + GFP = 100%, shEHD1 + GFP-Rab35-WT = 83.3 ± 12.4%). All graphs from three independent experiments and show mean ± SEM. (ns, not significant; *P < 0.05, **P < 0.01, ***P < 0.001; by unpaired Student’s t-test). All bar graphs were analysed and represented using Graph Pad Prism version 7. Scale bars 10 µm.