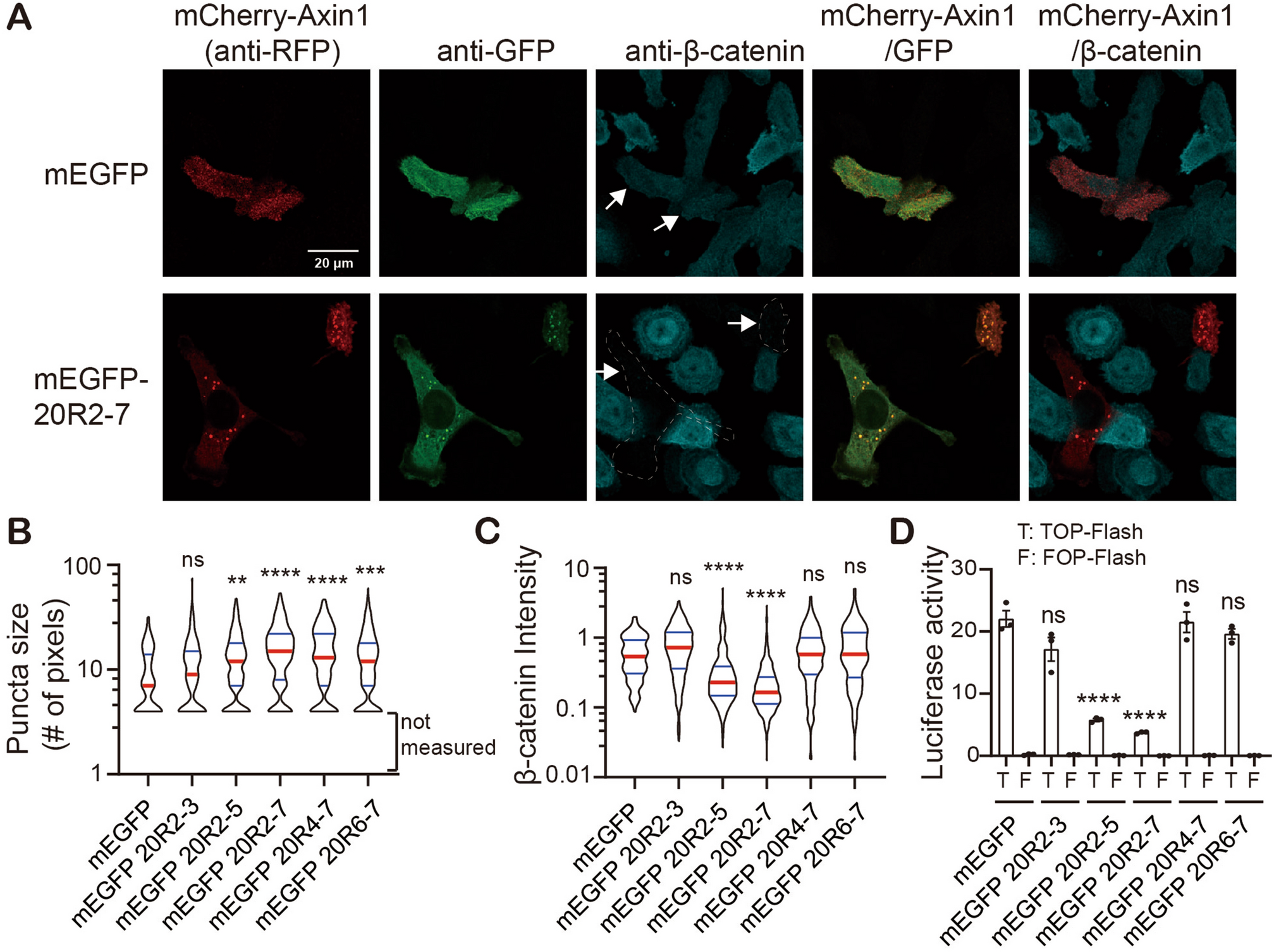
Figure 3

Multivalent APC IDRs promote Axin puncta formation; reduce β-catenin protein level and trans-activation activity in SW480 cells. (A) Immunostaining showing mCherry-Axin1 co-transfected with mEGFP or mEGFP-APC 20R2-7 in SW480 cells. Endogenous β-catenin protein level was visualized using a β-catenin antibody. Arrows indicate transfected cells. Scale bar = 20 µm. (B) Quantification of the size of mCherry-Axin1 puncta with diameters equal or higher than 0.5 µm. Quantification was done with CellProfiler. Puncta with smaller size were not measured due to limited resolution. Cell number > 150 for each sample. Red bar indicates median. Blue bars indicate 25% and 75% percentiles. Statistics was done with Kruskal–Wallis one-way analysis. All comparisons were made against the mEGFP control using Dunn’s multiple comparison test. ns, not significant; **p < 0.005; ***p < 0.001; ****p < 0.0001. (C) Quantification of β-catenin intensity in transfected cells relative to non-transfected cells. Statistics was done in the same manner as in (B). (D) TOP-Flash luciferase assay result showing the transactivation activity of β-catenin. T, TOP-Flash; F, FOP-Flash, a control with mutated TCF binding sites. One-way ANOVA analysis was used for statistics. Bar plots are mean ± SEM. ns, not significant; ****p < 0.0001.