Figure 5
From: Vertical transmission of hepatitis E virus in pregnant rhesus macaques

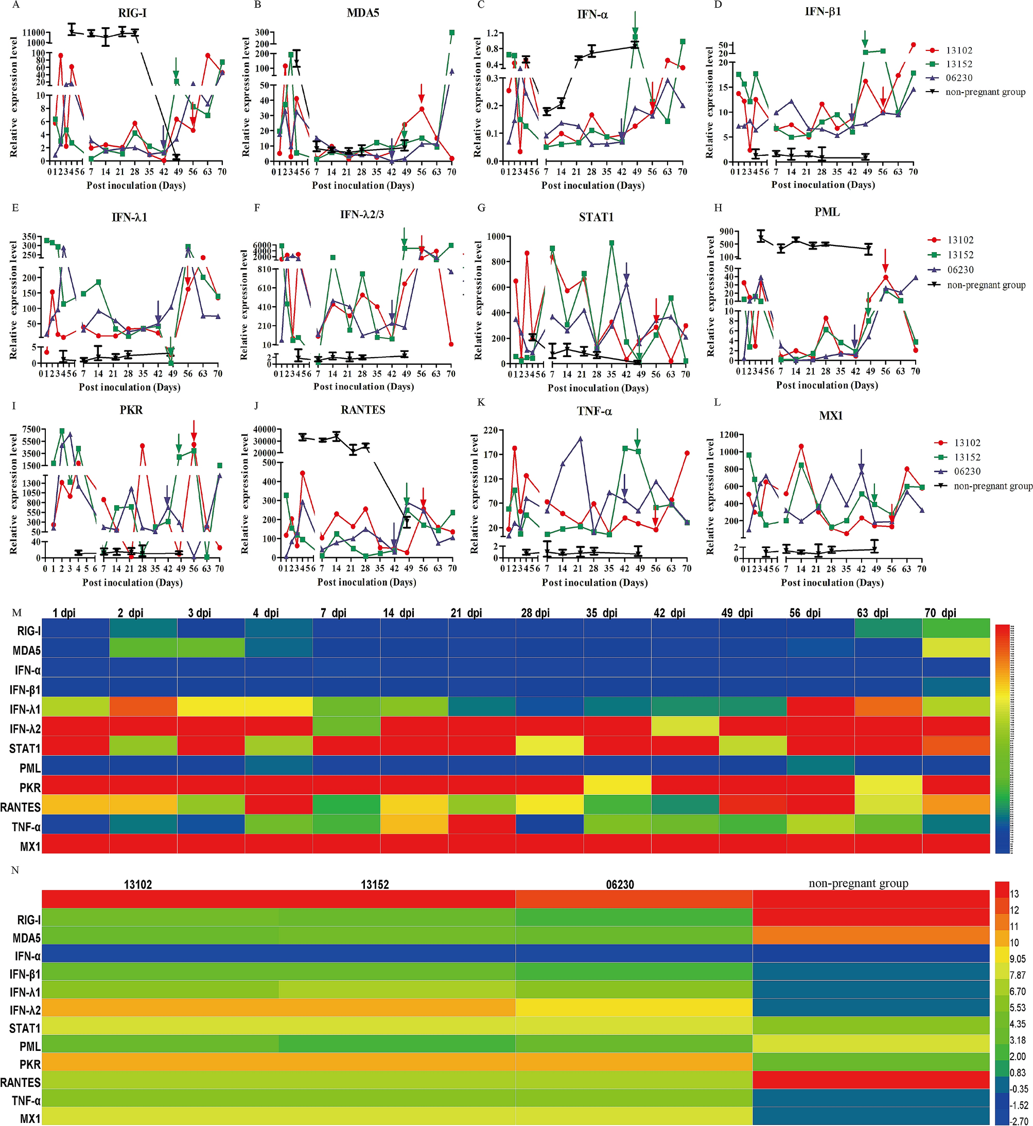
ISGs expressions in HEV-infected pregnant or non-pregnant rhesus macaques. The gene expression of ISGs in the plasma of HEV-infected pregnant or non-pregnant rhesus macaques. The gene expression of 12 ISGs were quantitated by qRT-PCR and normalized with pre-infection (A–L). The day of farrowing was highlighted by arrow. The relative expression of ISGs in pregnant rhesus macaques was compared with non-pregnant rhesus macaques. Heatmap was generated for the different parameters analyzed at indicated time points (M) or individuals (N).