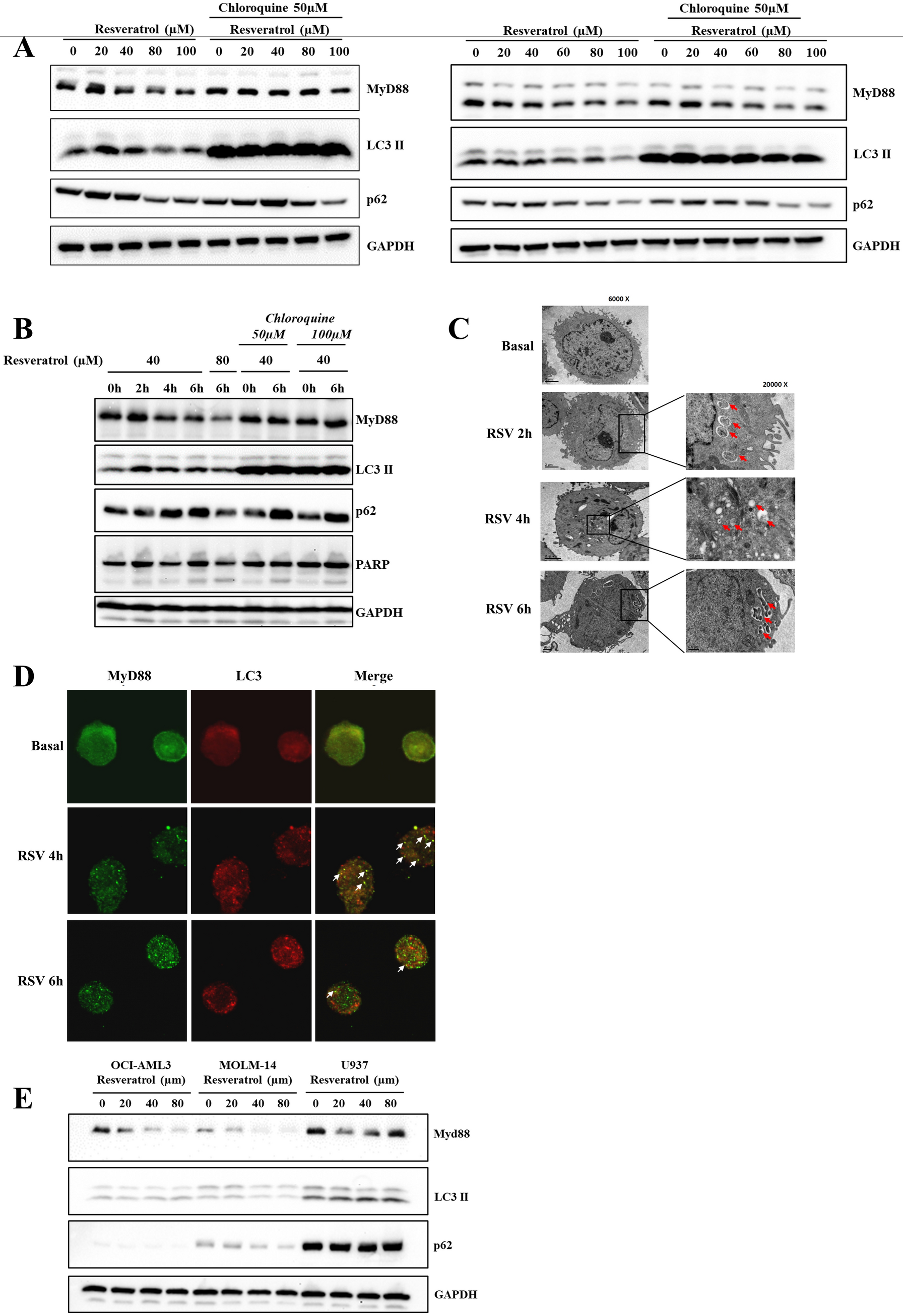
Figure 6

RSV treatment decreases MyD88 protein level. (A) U937 cells were treated with increasing concentrations of resveratrol ranging from 0 to 100 µM for 6 h with or without pre-incubation of chloroquine 50 µM for 1 h. Western blot analysis of p62, MyD88, LC3 was performed using GAPDH as loading control. (B) U937 cells were treated with 40 µM RSV for 0, 2, 4 and 6 h, with 80 µM RSV for 6 h, or with 40 µM RSV for 0 and 6 h plus chloroquine 50 or 100 µM. Western blot analysis of p62, MyD88, LC3 was performed using GAPDH as loading control and PARP to verify that apoptosis was not triggered by the treatment. (C) Electron microscopy of human monocytic U-937 cells untreated or treated with 40 µM RSV for 2 h, 6 h or 18 h. Red arrows indicate the autophagic vacuole structures. Pictures are representatives of three independent experiments. (D) Detection by confocal microscopy of MyD88 (green) and LC3 (red) in monocytic U-937 cells treated with or without RSV for 4 h or 6 h. White arrows indicate co-localization. Data are representative of two independent experiments. (E) OCI-AML3, MOLM-14 and U937 cells were treated with RSV concentrations of 0, 20, 40 and 80 µM for 6 h to assess the effect of RSV on MyD88 downregulation in different cell lines. Western blot analysis of p62, MyD88, LC3 was performed using GAPDH as loading control. Data are representative of three independent experiments. Note: western blots were performed on the same membranes cut in different strips based on molecular weight to probe for the desired targets. Data shown in C and D were derived from Dr. Wang Binbin PhD Thesis 36.