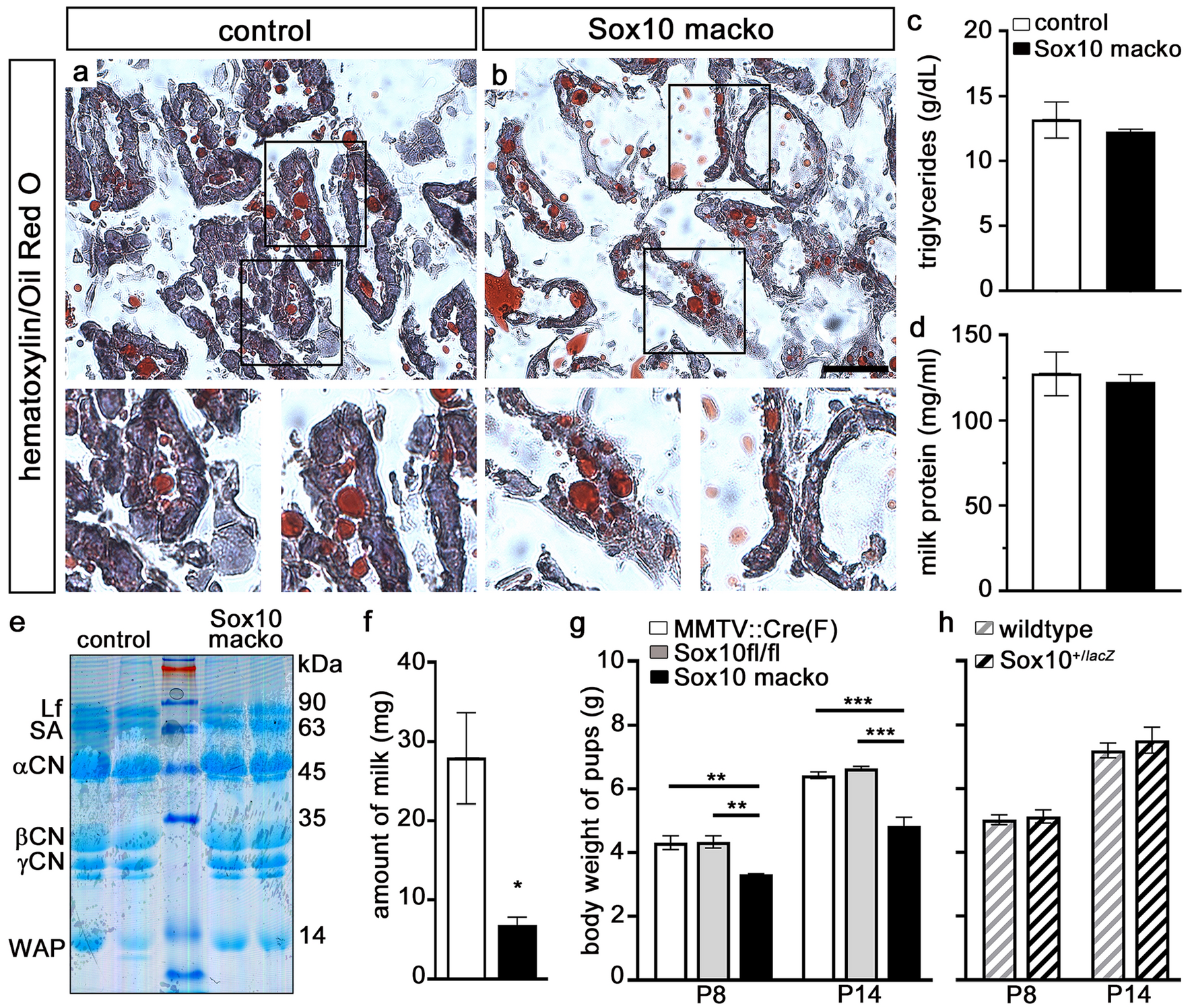
Figure 6

Analysis of mammary gland function in lactating Sox10 macko mice. (a,b) Oil Red O staining was performed in combination with hematoxylin/eosin staining on mammary gland sections of 14 day lactating adult control (a) and Sox10 macko (b) mice. Magnifications at bottom correspond to boxed areas in main panels. (c) Triglyceride content of milk from lactating adult control (white bars) and Sox10 macko (black bars) mice was determined as g/dl ± SEM (n = 3–4). (d) Protein content of milk from lactating adult control (white bars) and Sox10 macko (black bars) mice was measured in mg/ml ± SEM (n = 3–4). (e) Composition of milk proteins in lactating adult control and Sox10 macko mice was analyzed by SDS polyacrylamide gelelectrophoresis and Coomassie blue staining. Sizes of molecular weight markers are indicated on the right in kilodaltons (kDa). CN, casein, Lf, lactoferrin; SA, serum albumin; WAP, whey acid protein. (f) The amount of milk retrievable from lactating adult control (white bars) and Sox10 macko (black bars) mice is presented in mg per milking event (4 animals per genotype, 3 milking events per animal). (g,h) The body weight of pups from MMTV::Cre(F) mothers (white bars, g), Sox10fl/fl mothers (grey bars, g), Sox10 macko (black bars, g), Sox10+/+ (grey hatched bars, h) and Sox10+/lacZ (black hatched bars, h) mothers was determined at P8 and P14 and is presented in g ± SEM per pup (4–9 size-matched litters per genotype with 4–8 pups per litter.) Scale bar, 100 µm. Statistical significance of differences among genotypes was determined by Student`s t-test (c,d,f,h) or One-way ANOVA with Bonferroni’s multiple comparisons test (g) (*, P ≤ 0.05; **, P ≤ 0.01; ***, P ≤ 0.001).