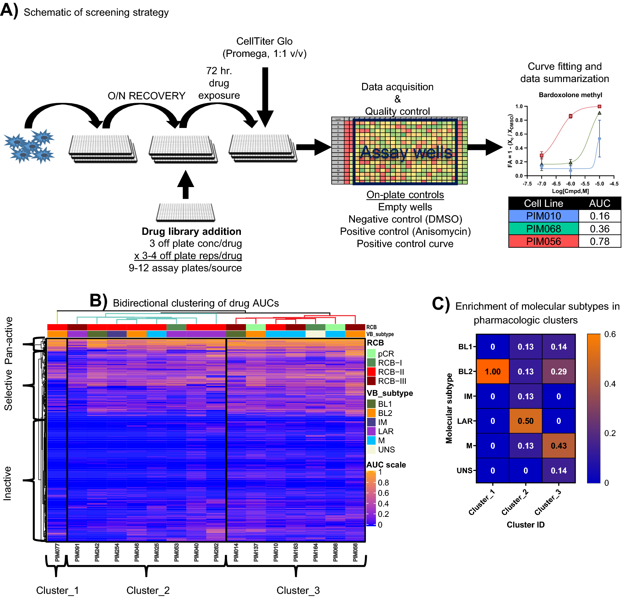
Figure 3

Generation of high-throughput chemical profiles. (A) Schematic representation of the experimental procedures for high-throughput chemical screening assays. (B) Bi-directional hierarchical clustering of AUC values generated from the three-point dose–response curves. Color scale = AUC values ranging from 0 (Inactive) to 1 (Strong active), RCB, residual cancer burden, VB subtype, Vanderbilt molecular classification generated from PDX RNA-seq data. (C) Enrichment of subtypes in pharmacological clusters denoted by the color or branches.