Figure 2
From: TGF-β1 is a regulator of the pyruvate dehydrogenase complex in fibroblasts

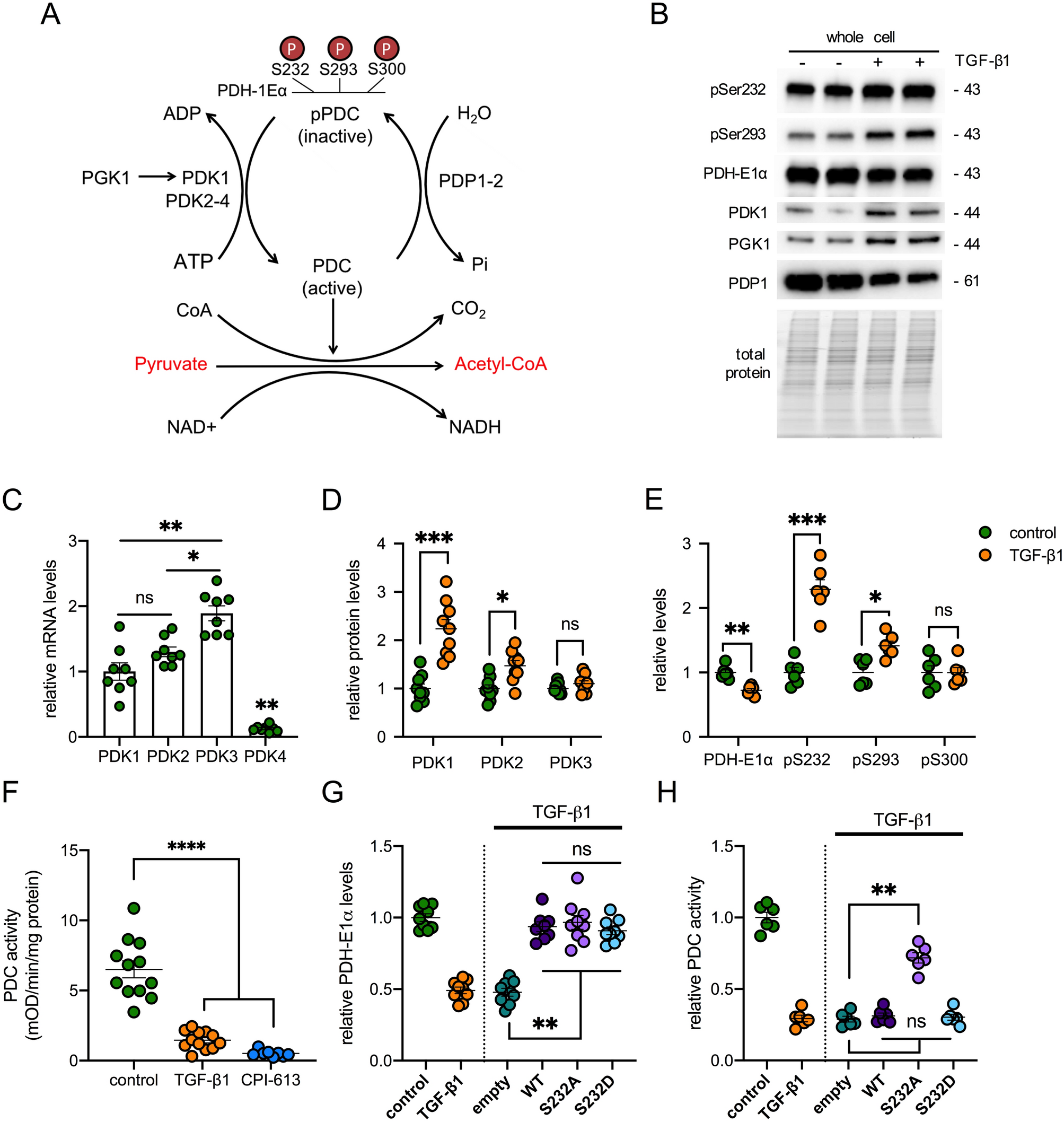
Effect of TGF-β1 on PDC activity and its regulation by phosphorylation. (A) Schematic showing the regulation of PDC activity by protein serine phosphorylation. (B) Western blots showing the effect of 1 ng/mL TGF-β1 for 24 h on phosphoserine 293, phosphoserine 232 and total PDH-E1α, PDK1, PGK1 and PDP1 in UUOF. Stain-free imaging of total protein was used to demonstrate equivalent loading. Representative blots of 3 independent experiments. (C) Relative abundance of mRNA transcripts for PDK1, PDK2, PDK3 and PDK4. Results are expressed relative to PDK1 levels and are pooled data from n = 3 experiments. (D) Flow cytometry measurement of protein levels of PDK1, PDK2 and PDK3 in control and TGF-β1-treated cells. (E) Bead-based multiplex assay of total PDH-E1α, phosphoserine (pS) 232, 293 and 300 with and without TGF-β1 treatment. Results in (D, E) are expressed relative to control and are pooled data from n = 3 independent experiments. (F) PDH enzyme activity in whole-cell lysates of vehicle, TGF-β1- and CPI-613-treated UUOF. Measurements were normalised to total protein content and pooled from n = 4 independent experiments. (G) PDH-E1α protein levels and (H) PDC activity in UUOF transiently transfected with plasmids over-expressing wild-type (WT) PDH-E1α or substitution mutants S232A and S232D. Empty vector was used as a control with values expressed relative to control levels and data pooled from n = 3 independent experiments. Plots show mean ± SEM. *P < 0.05; **P < 0.01; ***P < 0.001; ****P < 0.0001. P-values were determined using unpaired t tests and the two-stage method of Benjamini, Krieger and Yekutieli (FDR = 1%) in (D, E), and using Brown-Forsyth and Welch one-way ANOVA with Dunnett’s T3 multiple comparisons test in (C, F, G, H).