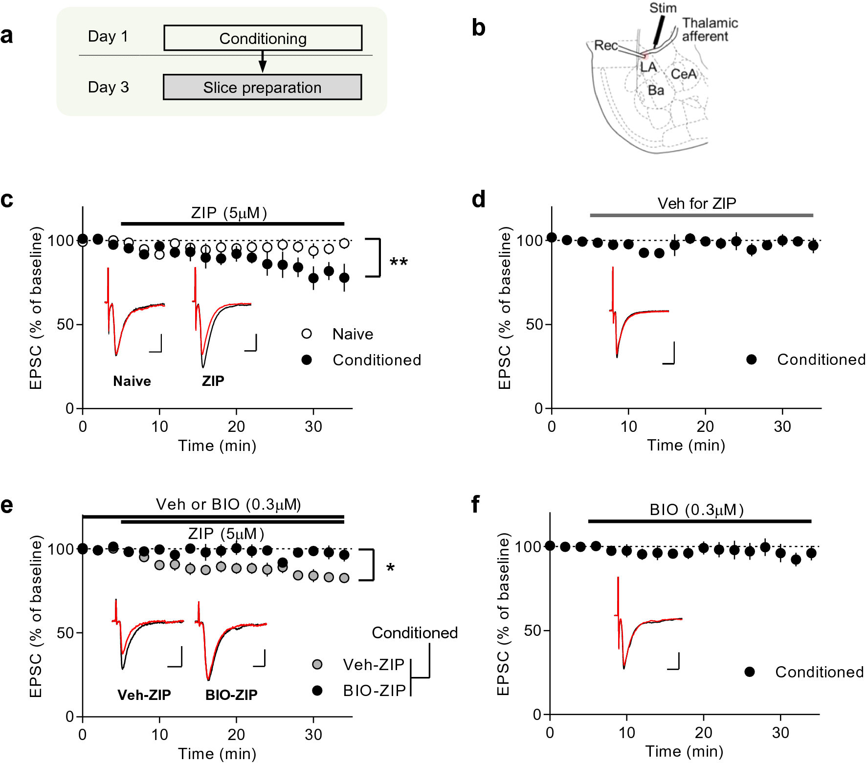
Figure 2
From: GSK-3β activation is required for ZIP-induced disruption of learned fear

ZIP induces depotentiation of conditioning-induced potentiation at LA synapses, and BIO-acetoxime, an inhibitor of GSK-3β, blocks the ZIP-induced depotentiation. (a) Schematic of experimental design. Brain slices were prepared from naïve or fear-conditioned animals at 48 h after conditioning. (b) Schematic diagram depicting a recording site and the location of a stimulating electrode. (c) ZIP (5 µM) induced synaptic depression at LA synapses in brain slices from fear-conditioned rats but not from naïve rats. ZIP was applied after 5 min of baseline recording. (d) The vehicle (0.05% DMSO in aCSF) used for ZIP was applied after stable baseline was achieved. Application of the vehicle did not produce any significant changes in T-LA synaptic transmission in slices prepared from conditioned rats (p > 0.05; Wilcoxon Matched Pairs Signed Rank test vs. baseline) (e) BIO-acetoxime (0.3 μM) inhibited ZIP-induced depotentiation. BIO-acetoxime or vehicle was present throughout the recording. The whole-cell experiments in both groups were performed using slices prepared from fear-conditioned rats. (f) BIO-acetoxime had no significant effects on basal synaptic transmission at LA synapses from conditioned rats (p > 0.05; Wilcoxon Matched Pairs Signed Rank test vs baseline). *p < 0.05; **p < 0.01.