Figure 4
From: GSK-3β activation is required for ZIP-induced disruption of learned fear

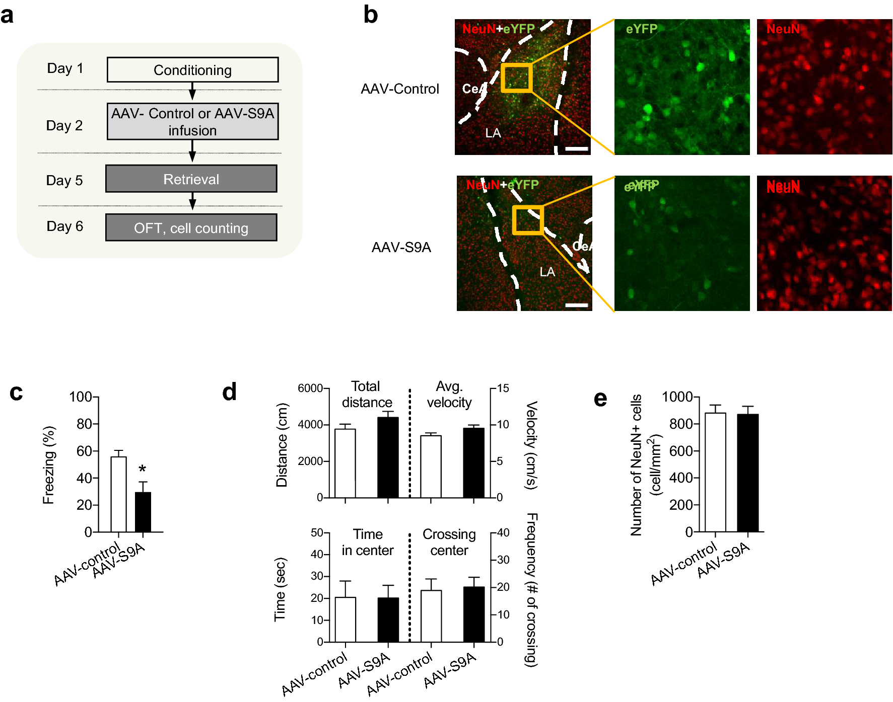
Expression of a non-inhibitable form of GSK-3β induces memory disruption. (a) Schematic of experimental design. AAV-control (n = 7) or AAV-S9A (n = 7) was microinjected into the LA 24 h after conditioning. The memory retention test was preformed 72 h after the injection. The open field test was then performed 24 h after the retention test. Lastly, the subjects were sacrificed to count viable cells in the LA. (b) Confocal images were obtained for cell counting on Day 6. Low-magnification images (left) showed both NeuN immunoreactivity and eYFP expression in the two groups (AAV-control and AAV- S9A). Images on the right show the designated areas in the left images magnified, showing eYFP expression and NeuN immunoreactivity. The number of NeuN immunoreactive cells was not different between the two groups, whereas the number of eYFP fluorescence-labeled cells was lower with AAV- S9A than with AAV-control. (c) Microinjection of AAV-S9A reduced freezing responses to the CS (i.e., fear memory retrieval) on Day 5 compared with the AAV-control. The scale bar indicates 200 µm. *p < 0.05. (d) Open field test was performed for the AAV-control and AAV-S9A groups on Day 6. No significant difference was observed between the groups. (e) NeuN immunoreactivity was assessed using the rats undergoing the open field test on Day 6. The number of NeuN-positive cells in the LA was not different between the two groups.