Figure 2
From: Increased intestinal permeability and gut dysbiosis in the R6/2 mouse model of Huntington’s disease

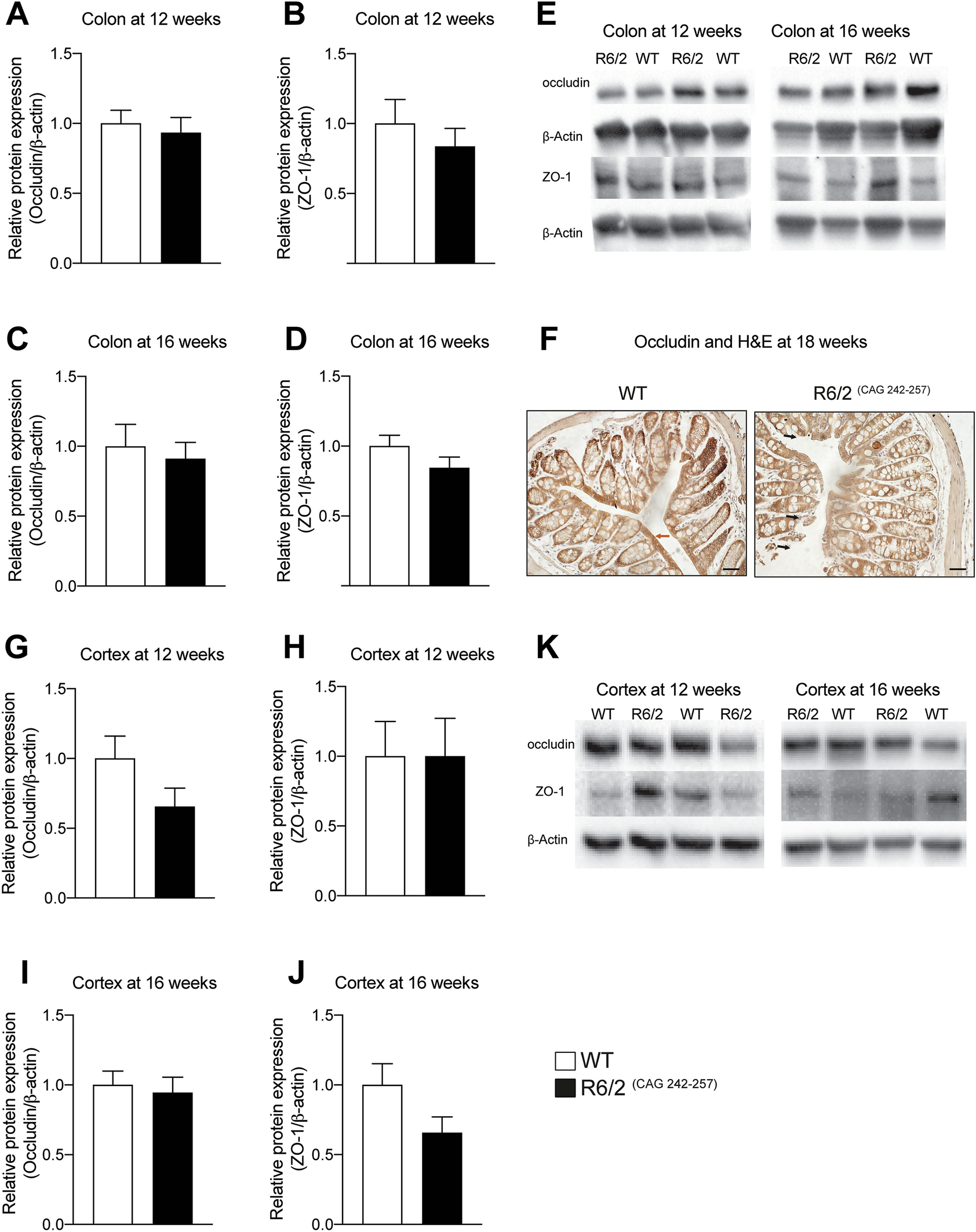
Tight junction protein expression is not altered in the colon and cortex of R6/2 mice. Quantitative western blot analysis showed no change in occludin (n = 5–7/genotype, p = 0.8763) (A) and ZO-1 (n = 5–7/genotype, p = 0.6389) (B) at 12 weeks and occludin (n = 6–7/genotype, p = 0.8357) (C) and ZO-1 (n = 5–8/genotype, p = 0.0653) (D) expression levels at 16 weeks in the proximal colon samples of R6/2 compared to WT mice. Western blot showing occludin and ZO-1 expression in the proximal colon samples of 12 and 16 weeks old R6/2 and WT mice (E). Qualitative analysis of occludin expression in the colon of WT and R6/2 mice at 18 weeks of age. The occludin immunohistochemistry with H&E shows the reduced expression of occludin in R6/2 mice compared to WT mice (red arrows show an intact epithelium in WT colon and black arrows show disrupted epithelia in R6/2 colon) (F). Assessment of occludin and ZO-1 protein expression levels showed no change in the cortex samples at 12 weeks (G and H) (occludin: n = 7/genotype, p = 0.1282, ZO-1: n = 7/genotype, p > 0.9999) and 16 weeks (occludin: n = 7/genotype, p = 0.62, ZO-1: n = 7/genotype, p0.0973) (I,J) in R6/2 compared with WT mice. (K) Western blot showing occludin and ZO-1 expression in the cortex of 12 and 16 weeks old R6/2 and WT mice. Data were normalized to β-actin protein expression and presented as a fold change in relation to WT animals. Non-parametric Mann–Whitney test was used for comparisons between the two groups. Data represent mean ± SEM. Scale bars represent 100 μm.