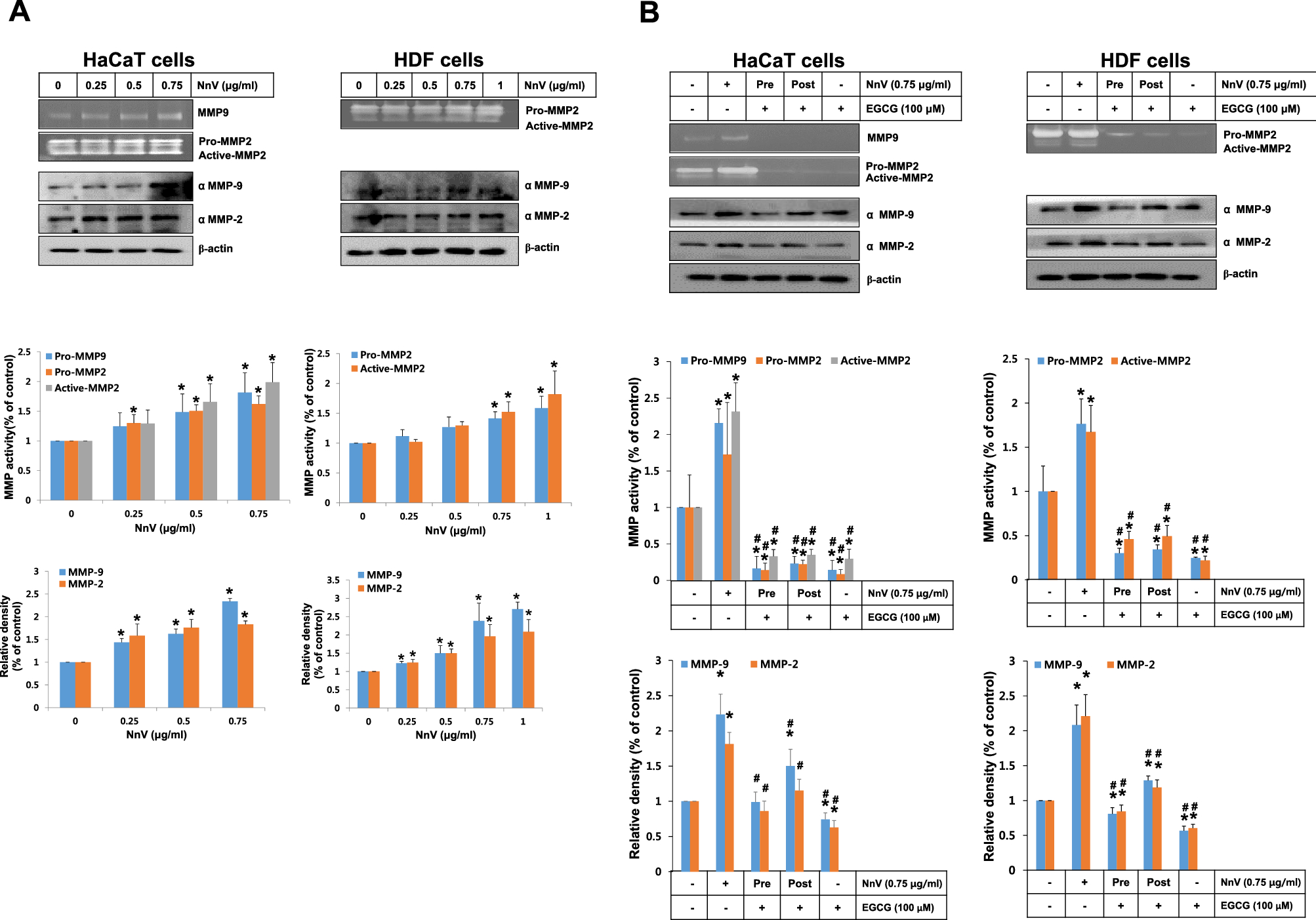
Figure 2

Modulatory effect of EGCG on NnV-induced activation of endogenous MMPs. (A) Indicated concentrations of NnV were exposed to HaCaT or HDF cells for 24 h. (B) EGCG was also treated for the both cells, either before (Pre) or after (Post) the NnV exposure (0.75 μg/ml) with 1 h interval. After collecting the mediums and the cell lysis samples, they were loaded on SDS-PAGE and then evaluated with gelatin zymography and Western blotting . Data represent as mean ± SD from three independent experiments. *p < 0.01 compared with vehicle control. #p < 0.01 compared with NnV alone.