Figure 1
From: Neddylation blockade induces HIF-1α driven cancer cell migration via upregulation of ZEB1

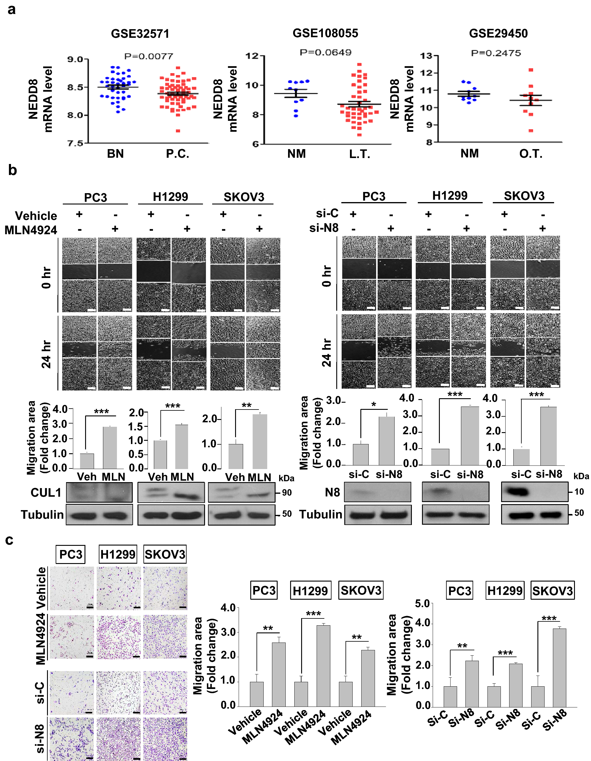
Impairment in neddylation induces migration in cancer cells. (a) The distribution of NEDD8 expression within normal (blue circles) and cancerous tissues (red squares) of lung (NEDD8_at probe), prostate (ILMN_1785711_at probe) and ovarian (201840_at probe). (b) PC3, H1299, and SKOV3 cells were subjected to wound healing assay with or without MLN4924 (0.125 μM) or transfected with si-Control (si-C) or si-NEDD8 (si-N8) in serum-free media as described in the method section. MLN4924 treated cells were harvested after 24 h of treatment while siRNA transfected cells were harvested 48 h after transfection. Lysates were then subjected to Western Blotting with the indicated antibodies. Scale bar: 200 μm. Empty areas were quantified using ImageJ software and data are presented as the means ± SD (n = 3). (c) PC3, H1299, and SKOV3 cells were subjected to Transwell migration assay with or without MLN4924 (0.125 μM) or transfected with si-Control (si-C) or si-NEDD8 (si-N8). The numbers of cells in four randomly chosen fields were counted. *p < 0.05; **p < 0.01; ***p < 0.001; ns not significant.