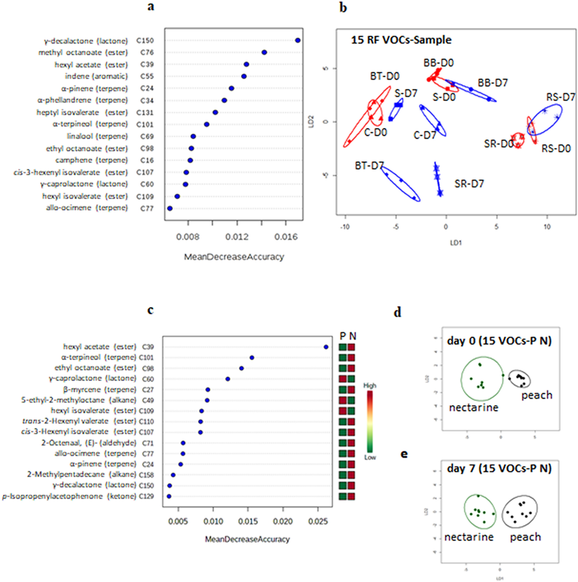
Figure 2

Mean decrease accuracy (a, c) and CAP analysis (b, d) for the 15 most significant VOCs identified by Random Forest (RF) analysis within Metaboanalyst contributing to discrimination between (a, b) VOC profile across all cultivars and timepoints (c, d, e) nectarine (BB, C, BT) versus peach (S, SR, RS) cultivars. For the CAP analysis each ellipse represents the 95% confidence interval of SD. The plots use LD1 and LD2 with a percentage of correct classification (b) 75% (P = 1; n = 3; ± SD); (d) 94% (P = 0.02; n = 9; ± SD); (e) 89% (P = 0.01; n = 9; ± SD). In the heat map peach association is denoted by “P” and nectarine by “N”.