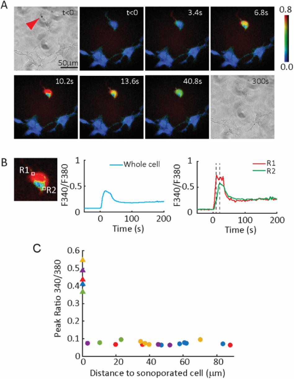
Figure 7

Intercellular Ca2+ waves in hESCs required cell–cell contact. (A) Sequence of images showing that cavitation of a microbubble (arrow) by a short ultrasound pulse (8 µs, 0.4 MPa) induced Ca2+ influx into the cell. (B) Zoomed-in image of the sonoporated hESC in (A) with selected intracellular regions (R1 and R2). The plots show Fura2 fluorescence ratio (340 nm/380 nm) over time for the whole cell, as well as R1 and R2. Time delay between R1 and R2 represented intracellular Ca2+ diffusion within the sonoporated cell. (C) Scatter plot of experimental data showing peak Fura2 fluorescence ratio (340 nm/380 nm) in sonoporated hESCs (colored triangles) and the corresponding neighboring hESCs (colored circles) located at different distances. Triangle and circles with the same color indicate measurements from the same field of view in one experiment.