Figure 2

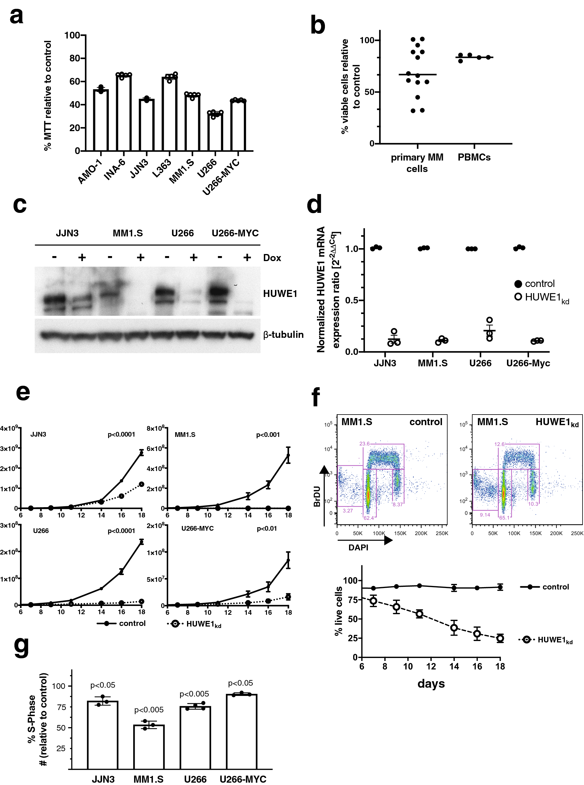
Inhibition of HUWE1 activity by the pharmacologic inhibitor BI8622 or doxycycline-dependent shRNA-mediated HUWE1 knockdown. (a) Inhibition of proliferation in HMCLs with small molecule HUWE1 inhibitor BI8622. Cells were incubated for 48 h with 10 µM BI8622 and the reduction of MTT relative to the solvent-treated control was used as proliferation marker. The results (mean with standard deviation) were as follows: AMO-1 (53.15 ± 1.78), INA-6 (65.34 ± 1.39), JJN3 (44.86 ± 0.1), L363 (63.95 ± 2.32), MM1.S (48.20 ± 1.66), U266 (32.20 ± 1.97), and U266-MYC (43.71 ± 0.55). (b) Effect of BI8622 on primary human MM samples and PBMCs measured after 48 h incubation with 10 µM BI8622. Percentage of viable cells using annexin V-FITC and PI staining was calculated relative to respective solvent-treated controls. (c) Western blot analysis of doxycycline-induced (+ Dox, 1 µg/ml) downregulation of HUWE1 protein at day 5 post-induction. β-tubulin served as loading control. (d) Quantification of HUWE1 mRNA expression after HUWE1 knockdown (black circle: control, white circle: doxycycline induced HUWE1 knockdown), after 5 days the normalized expression relative to control was 0.123 ± 0.038 for JJN3, 0.11 ± 0.012 for MM1.S, 0.207 ± 0.054 for U266, and 0.107 ± 0.003 for U266-MYC. (e) Decreased proliferation upon HUWE1 knockdown in HMCLs. Cells were counted every 3 days and cultivated at the same density. Solid line: control, dotted line: HUWE1 knockdown. (f) FACS-based cell cycle analysis by BrdU/DAPI staining upon HUWE1 knockdown in MM1.S cells. Shown is a representative experiment with histogram and gating of the cell cycle fractions (sub G1, G1, S, G2). Viable (trypan blue negative) MM1.S cells were counted over the course of 18 days in the HUWE1 knockdown and control cultures. (g) Quantification of the S phase between control and HUWE1 knockdown cells. Shown are the mean and standard deviation of 3 independent experiments in JJN3, MM1.S, U266 and U266-MYC cells.