Figure 4
From: SASH1 is a prognostic indicator and potential therapeutic target in non-small cell lung cancer

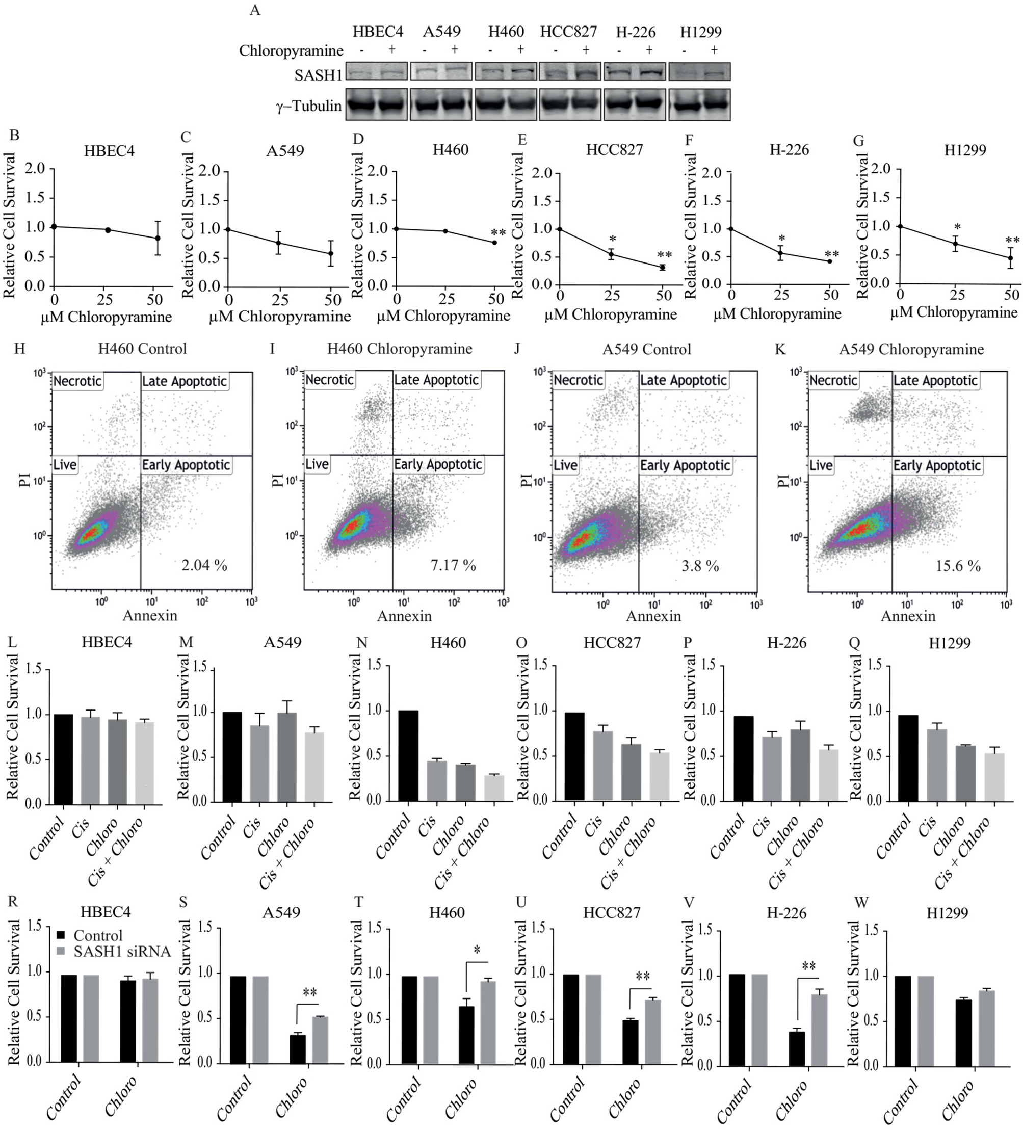
Chloropyramine increases SASH1 levels in lung cancer cells causing increase in cell death in combination with cisplatin. (A) Immunoblot of lung cells following 16 h treatment with 50 μM chloropyramine indicating an increase in SASH1 protein level. (B–G) Treatment of lung cancer cells with chloropyramine decreases cell survival in a dose dependent manner. Cell survival measured 48 h post chloropyramine treatment at either 0, 25 μM or 50 μM. (H–M) Lung cancer cells treated with cisplatin (IC30, (1–10 μM)) and chloropyramine (IC30 (10–50 μM)) have an additive reducing in cell survival. (N–S) Depletion of SASH1 protects cells from the anti-tumour effects of chloropyramine. Relative cell survival of SASH1 depleted cells in response to chloropyramine treatment. (T–W) Chloropyramine induces cell death in lung cancer cell lines. Cells were stained with propidium iodide and an Annexin V-FITC antibody conjugate 48 h post-chloropyramine treatment, and analysed by flow cytometry.