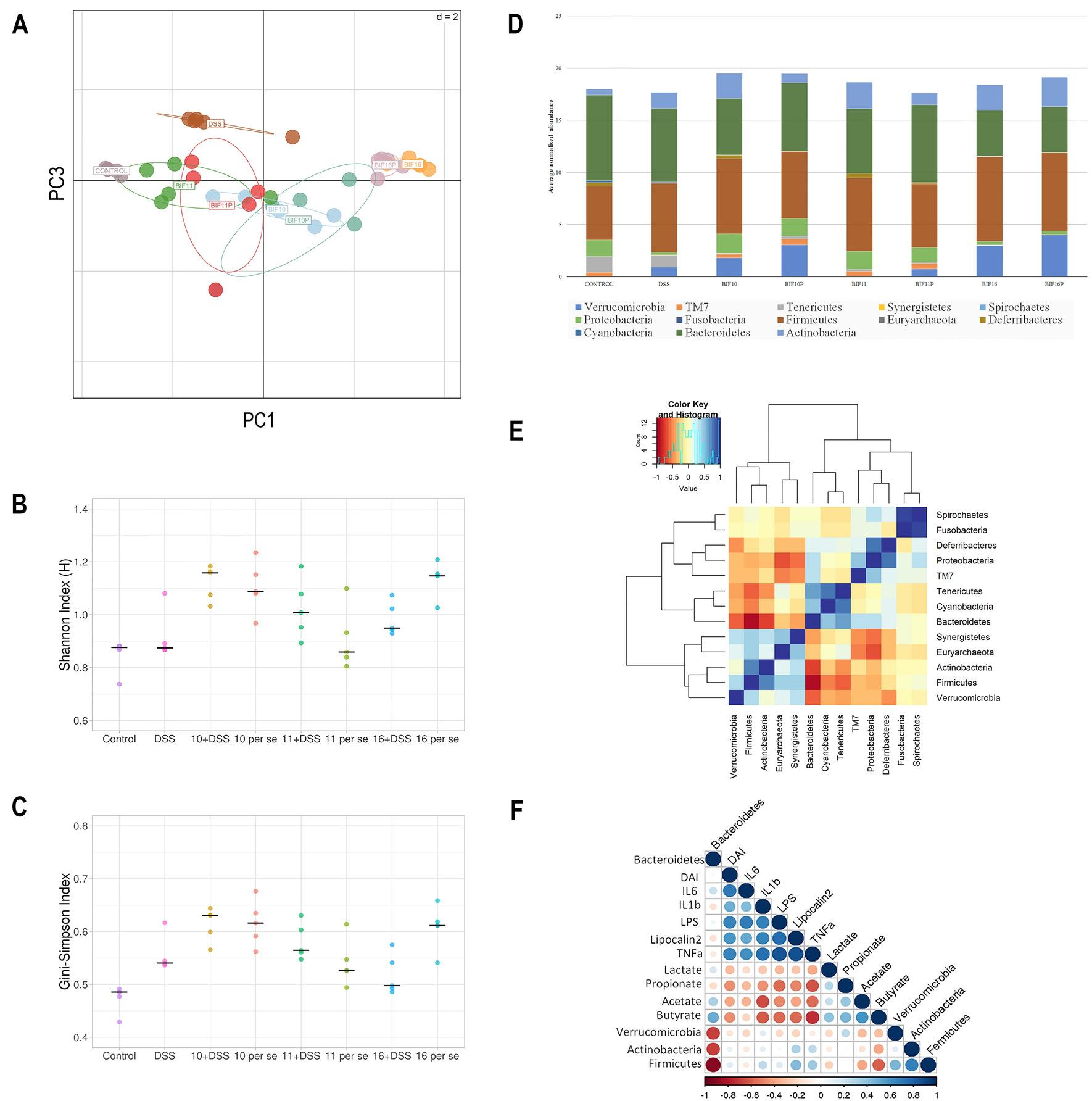
Figure 4

Effect of Bifidobacterium supplementation on gut microbial changes in DSS induced colitis in mice: (A) PCA analysis; (B) Shannon index; (C) Gini-Simpson index; (D) Bacterial abundance at phylum level; (E) Correlation analysis at phylum level and (F) Correlation analysis among different parameters. Data was analyzed using one-way ANOVA followed by Tukey’s Post-hoc test (p ≤ 0.05) for Shannon index, Gini-Simpson index and Bacterial abundance at phylum level. *Significant relative to control; #significant relative to DSS group animals (N = 5).