Figure 5

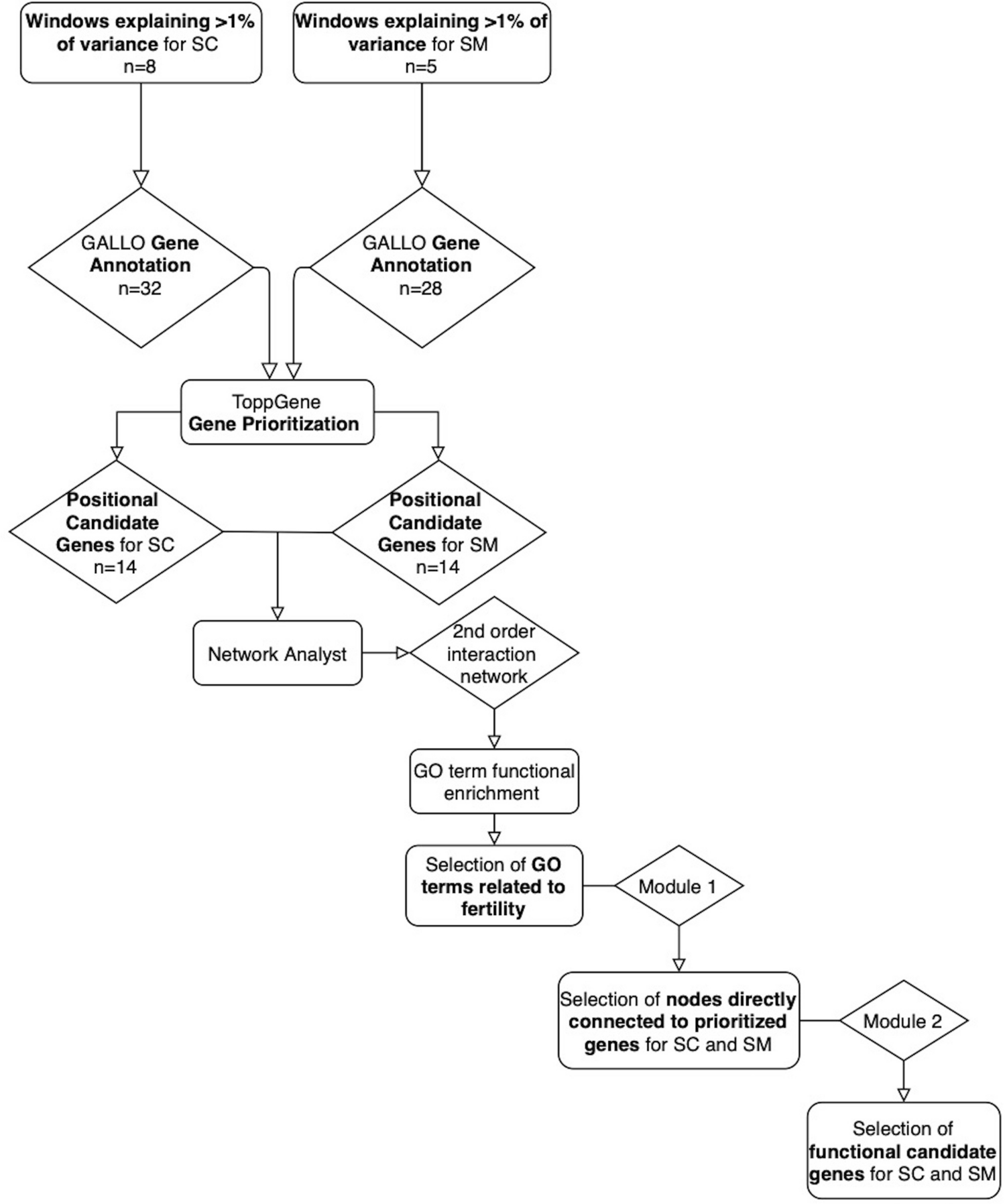
Graphical representation of the functional analyses performed to identify the positional candidate genes with additional functional evidence for scrotal circumference and sperm motility.

Graphical representation of the functional analyses performed to identify the positional candidate genes with additional functional evidence for scrotal circumference and sperm motility.