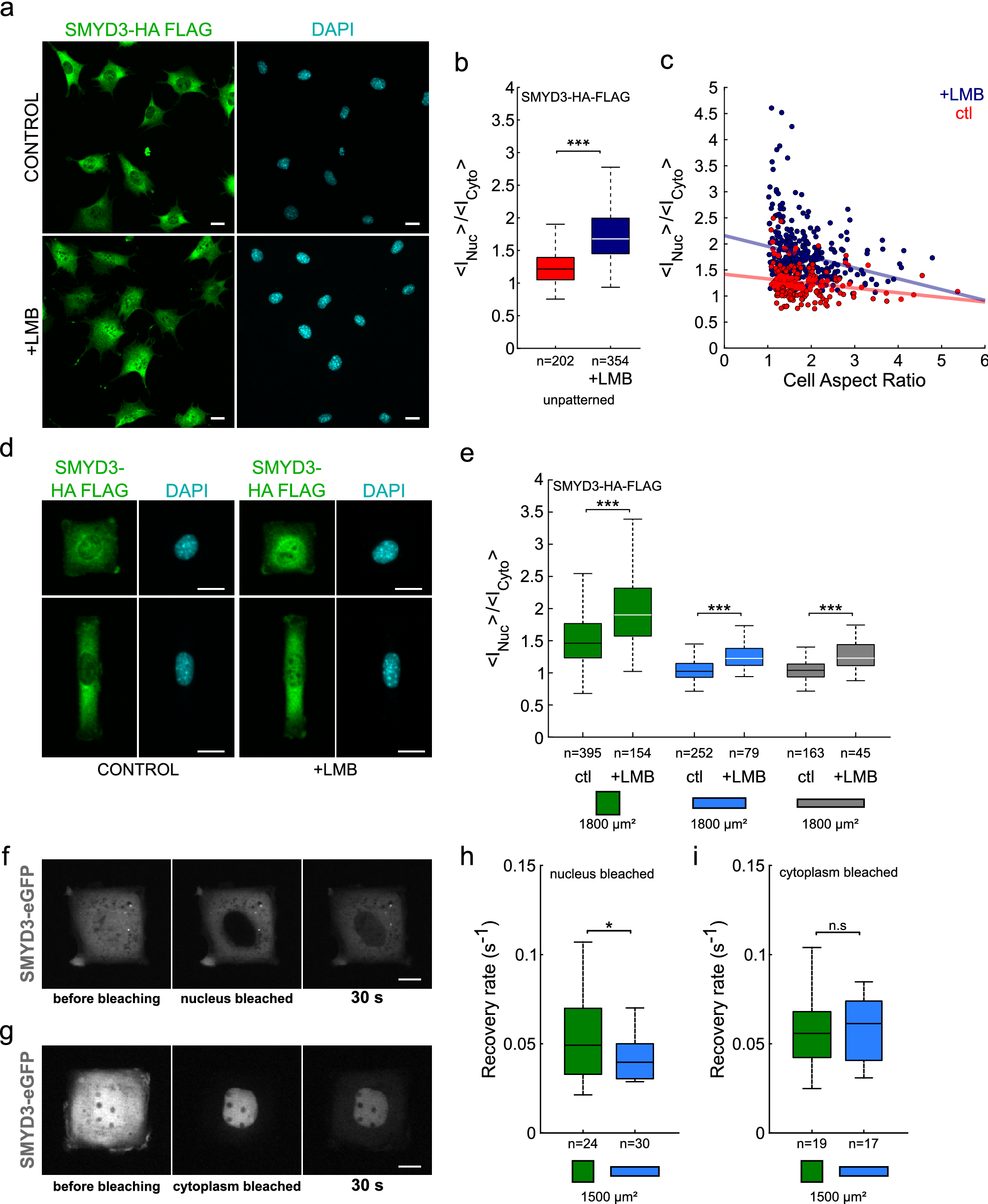
Figure 3

Cell geometry impacts the dynamics of SMYD3 nuclear import. (a) Micrographs of C2C12 cells treated with the nuclear export inhibitor leptomycin B (+ LMB) causing increased SMYD3 nuclear localisation. (b) Quantification of the nuclear:cytoplasmic (<INuc>/<ICyto>) distribution of SMYD3 in C2C12 cells treated with Leptomycin B (+ LMB, blue) compared to untreated controls (ctl, red). Cells are spread on non-patterned substrates. The two distributions are significantly different (two-sample t-test). (c) Nuclear:cytoplasmic ratio of SMYD3-HA-Flag as a function of cell aspect ratio for cells spread on non-patterned substrates. The red and blue lines are linear regressions. (d) Micrographs of C2C12 cells treated with the nuclear export inhibitor leptomycin B (+ LMB) causing increased SMYD3 nuclear localization. Cells are plated on square or rectangle (1:5, blue) micropatterns (area = 1800 μm2). (e) Quantification of the nuclear:cytoplasmic (<INuc>/<ICyto>) distribution of SMYD3 in C2C12 cells treated with Leptomycin B (+ LMB) compared to untreated controls (ctl) following plating on square (green) or rectangle (1:5, blue) or elongated rectangle (1:8, grey) micropatterns (area = 1800 μm2). A two-sample t-test was performed between conditions with identical aspect ratios. (f) FRAP analysis of SMYD3-eGFP localization, before, just after and 30 s after nuclear photo-bleaching. (g) FRAP analysis of SMYD3-eGFP localization, before just after and 30 s after cytoplasmic photo-bleaching. (h) Quantification of the recovery rate of fluorescence intensity after nuclear photo-bleaching of C2C12 cells spread on square (green) or rectangle 1:5 (blue) 1500 μm2 micropatterns. A two-sample t-test was performed. (i) Quantification of the decay rate of nuclear fluorescence intensity after cytoplasmic bleaching of cells spread on square (green) or 1:5 rectangle (blue) 1500 μm2 micropatterns. A Wilcoxon rank sum test was performed. n = number of individual cells measured. *p < 0.05, ***p < 0.001, n.s. not statistically significant.