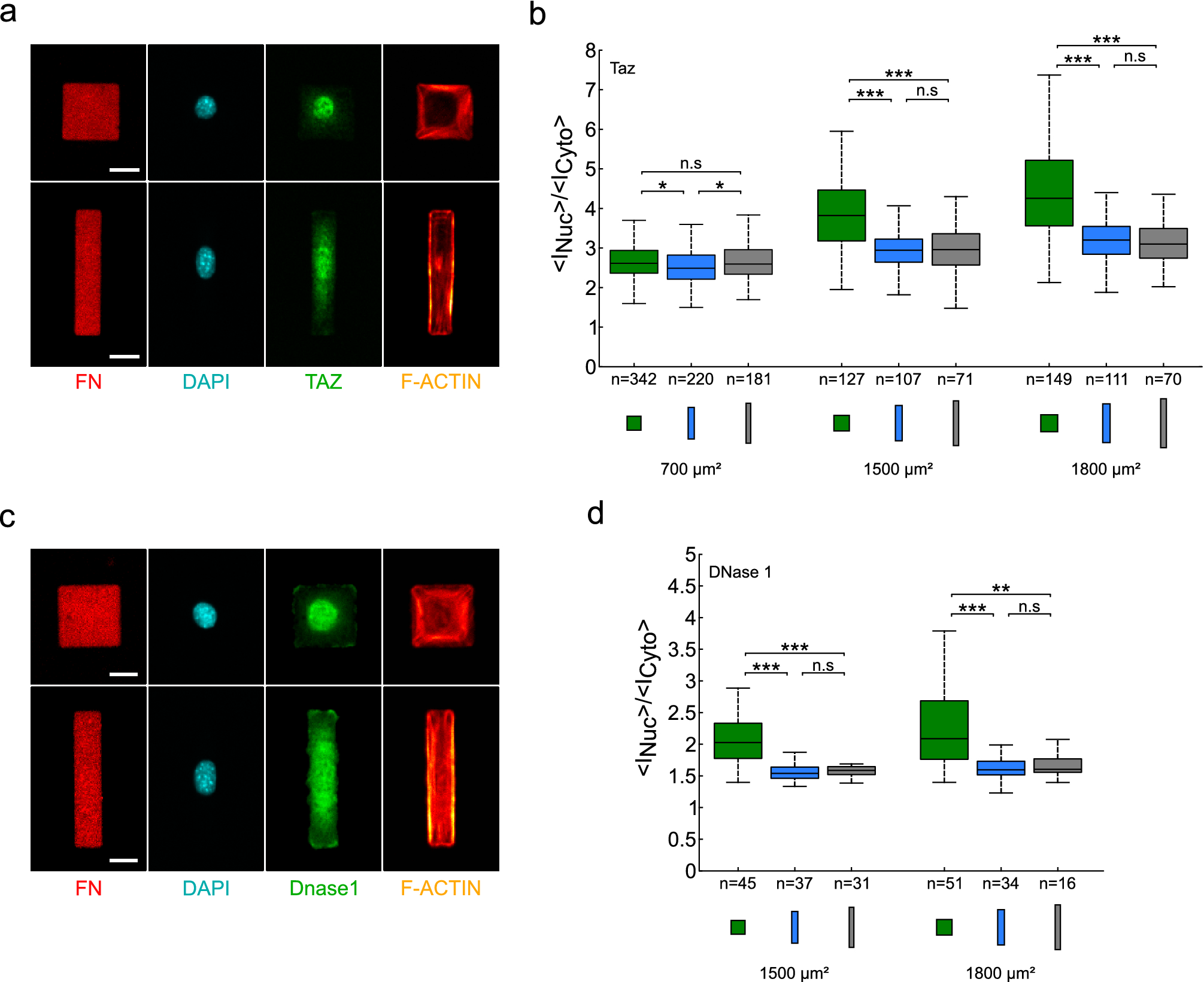
Figure 5

Cell geometry affect the nucleo:cytoplasmic distribution of the YAP/TAZ transcription factor and DNase1 (a) Micrographs of YAP/TAZ (green, anti-TAZ antibody) localisation in C2C12 cells spread on square and rectangles (1:5) micropatterns. The micrographs show the fibronectin (FN) patterning, the nuclear DNA staining (DAPI), YAP/TAZ (green) location and F-actin (SiR-actin). The YAP/TAZ nuclear:cytoplasmic distribution appears different between square and rectangle patterns. Scale bars: 20 µm. (b) Quantification of the nuclear:cytoplasmic (<INuc>/<ICyto>) distribution ratio for YAP/TAZ over a range of pattern areas (700–1800 μm2) and geometries: squares (1:1 aspect ratio, green), rectangles (1:5 aspect ratio, blue) and elongated rectangles (1:8 aspect ratio, grey). The median value of the ratio is 13–37% higher on squares than on rectangles. A Kruskal–Wallis test was performed between conditions with identical areas. An ANOVA test was performed for conditions 700 µm2. (c) Micrographs of DNase1 (green) localisation in C2C12 cells spread on square (1:1) or rectangle (1:5) micropatterns. The micrographs show the fibronectin (FN) patterning, the nuclear DNA staining (DAPI), DNase 1 (green) localisation and F-actin (SiR-actin). The DNase1 nuclear:cytoplasmic distribution appears different between square and rectangle patterns. Scale bars: 20 µm. (d) Quantification of the nuclear:cytoplasmic (<INuc>/<ICyto>) distribution ratio for DNase1 over a range of pattern areas (1500–1800 μm2) and geometries: squares (1:1 aspect ratio, green), rectangles (1:5 aspect ratio, blue) and elongated rectangles (1:8 aspect ratio, grey). The median value of the ratio is about 30% higher on squares than on rectangle patterns. A Kruskal–Wallis test was performed between conditions with identical areas. n = number of individual cells measured. *p < 0.05, **p < 0.01, ***p < 0.001, n.s. not statistically significant.