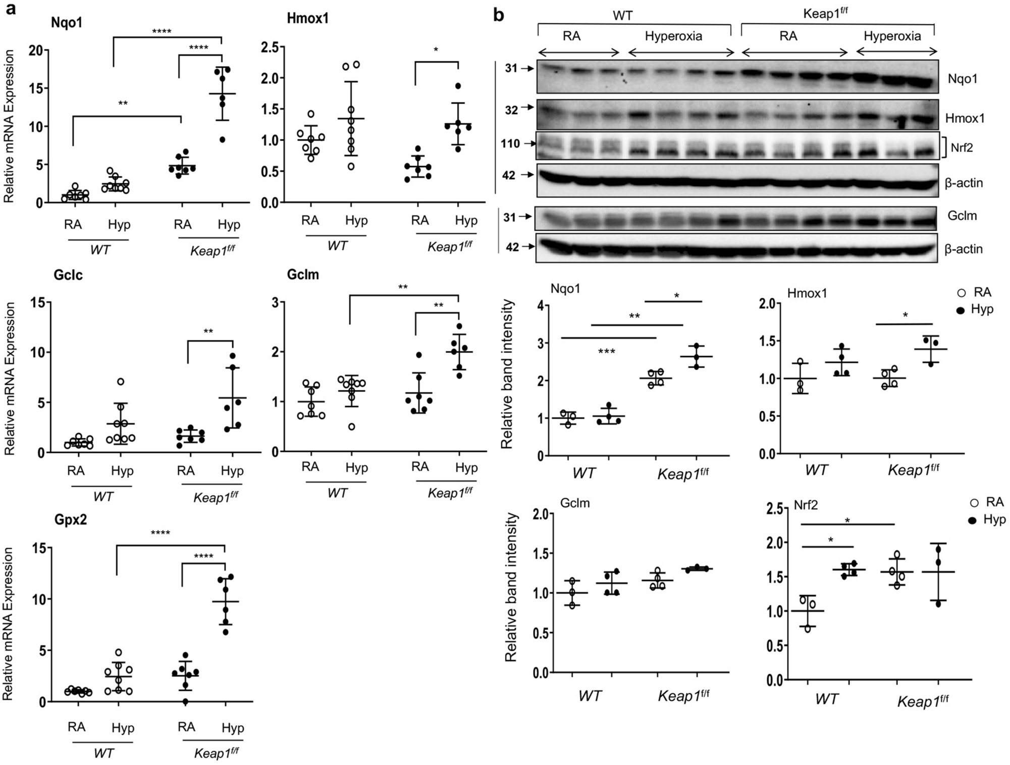
Figure 5

Hyperoxia-induced anti-oxidative gene expression is greater in Keap1f/f than in WT pups. (a) Total RNA was isolated from the lungs of WT and Keap1f/f neonatal pups (n = 6–8) exposed to room air (RA) or hyperoxia (Hyp) for 72 h as in Fig. 4 and subjected to qRT-PCR using gene-specific primers. (b) Immunoblot analyses of Nrf2, Nqo1, Hmox1 and Gclm in the lungs of WT and Keap1f/f pups with and without hyperoxia exposure (n = 3–4). Uncropped immunoblots are presented in Figure E2. Protein band intensities quantified using β-actin band as a reference. The values of WT pups exposed to room air are represented as one unit.