Figure 5

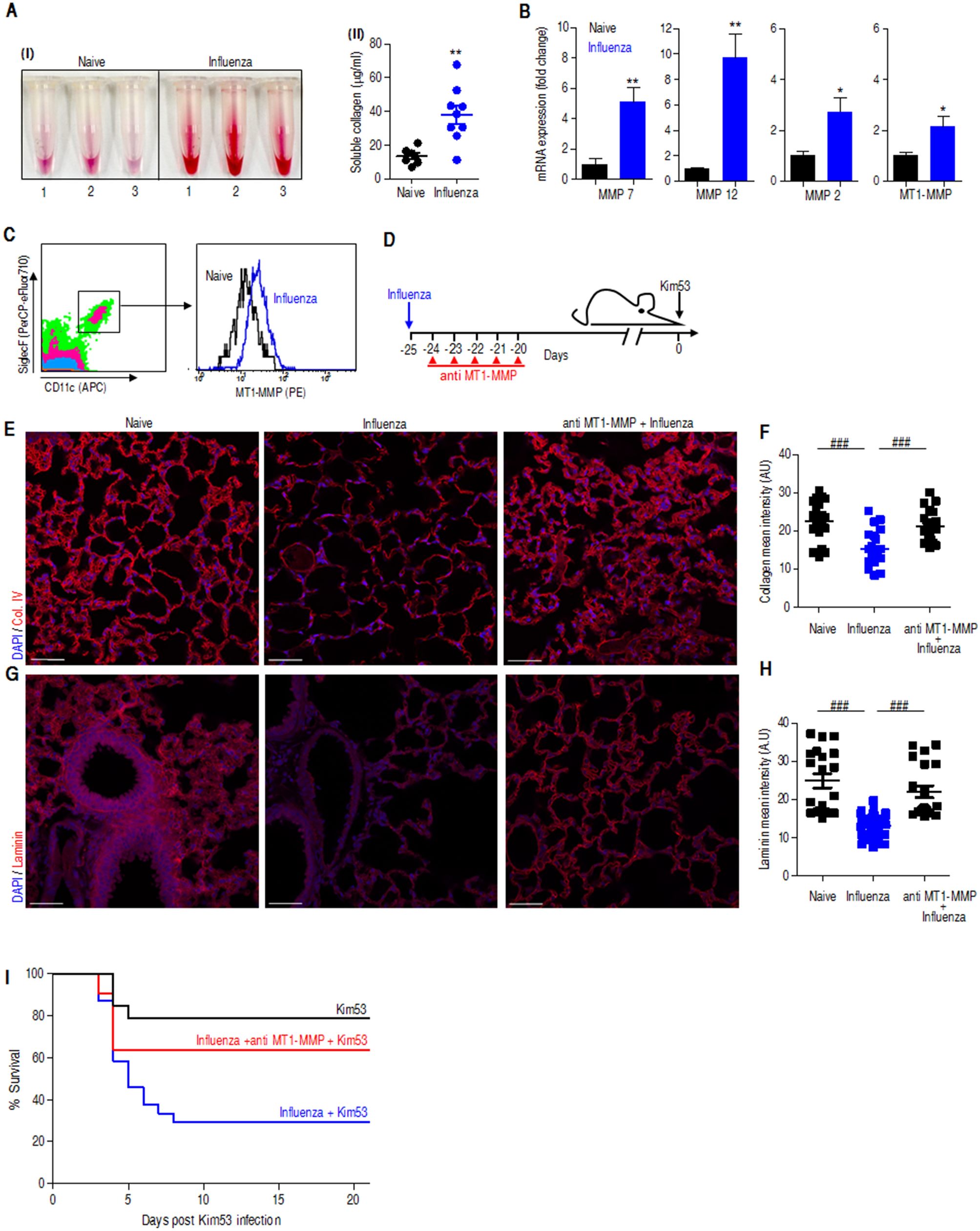
Increased ECM remodeling and MMP expression in the lungs 25 dpii. (A) (I) Soluble collagen accumulation in the BALF samples of mice 25 days after i.n. influenza infection. (II) Quantification of collagen concentrations in the BALF samples; n = 7 (naïve) and 9 (influenza). (B) qRT-PCR analysis of MMP mRNA in the lungs of mice 25 dpii (blue) compare to naïve mice (black). The data presented as mean ± SEM (n = 7–8). (C) Representative FACS analysis of MT1-MMP expression on SiglecF/CD11c AMs extracted from whole lungs of influenza-infected mice (25 dpii) (blue) compared to naïve (black). (D) Chronological scheme of treatment with anti MT1-MMP antibody prior to Y. pestis exposure. Immunofluorescence images of lungs of naïve or influenza virus infected lungs (25 dpii) and anti MT1-MMP treated mice postinfluenza infection (anti MT1-MMP + Influenza), immunostained for collagen type IV (Col. IV) (E) and laminin (G). Mean fluorescence intensity quantification of collagen type IV (F) and laminin (H) as quantified using Zen1 software (Zeiss). Graphs show the mean ± SEM intensity of 10–14 fields per mouse. Scale bar, 50 µm. (I) Kaplan–Maier survival curves of anti-MT1-MMP-treated mice (red), untreated mice (blue) and naïve mice (black) challenged i.n. with 0.2 LD50 of Kim53 administered at 25 dpii. The survival curves of naïve (black) and influenza convalescent mice (blue) are adapted from Fig. 1B. *p < 0.05, **p < 0.01 vs naïve. ###p < 0.001 between naïve vs. influenza and influenza vs. anti-MT1-MMP + influenza.