Figure 2
From: Singular manifolds of proteomic drivers to model the evolution of inflammatory bowel disease status

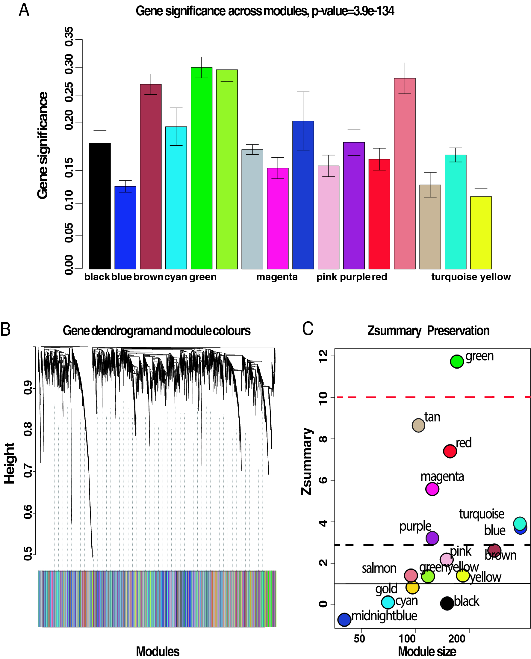
Significance and preservation of UC graph modules. (A) The module significance (protein significance in average) of the modules. The underlying protein significance is defined with respect to the patient disease status. (B) The consensus dendrogram for replica 1 and replica 2 of the UC co-expression graphs. (C) The composite statistic Zsummary (Eq.9.1 in15). If \(Zsummary>10\) the probability the module is preserved is high16. If \(Zsummary<2\), we can say nothing about the module preservation. In the light of the Zsummary, it is apparent there exists a high correlation with the module size. The green UC module shows high evidence of preservation in its two replica graphs.