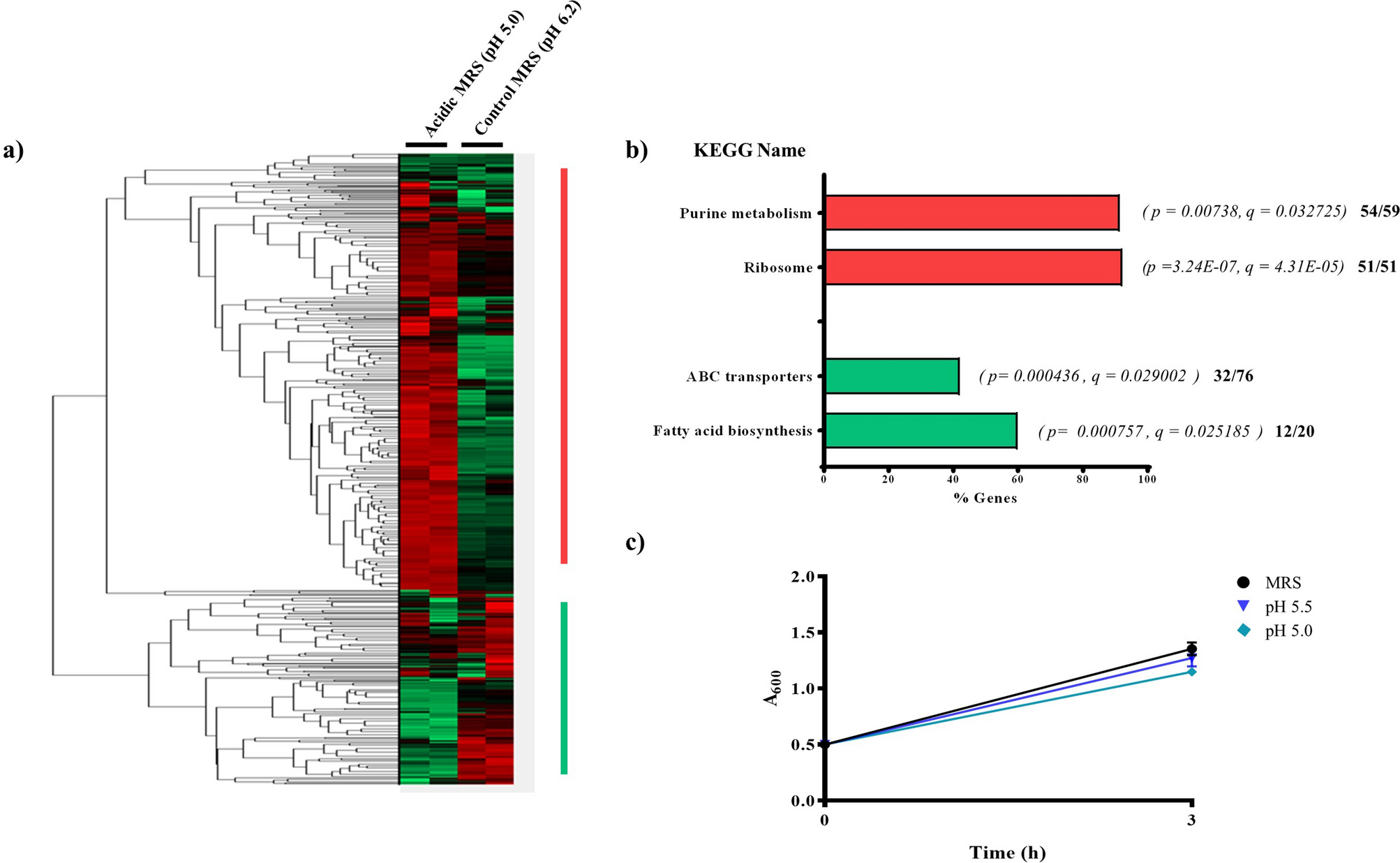
Figure 1

Transcriptome data analysis. The bacteria were cultivated for standard MRS (pH 6.2) and acidic MRS adjust pH 5.0 with lactic acid for 3 h, respectively. The heatmap was generated using the z-score value of the transcriptome (a). The categorically annotated Kyoto Encyclopedia of Genes and Genomes (KEGG) data have been presented as a bar graph, and the genes have been represented in the supplementary data. Genes by functional categories that were up-regulated (red) and down-regulated (green) in the acidic conditions (b). The growth of bacteria under acidic conditions was spectrophotometrically monitored at A600 nm (c). The brackets represent p and FDR (q) values and the genes are listed in Supplementary Table S1.