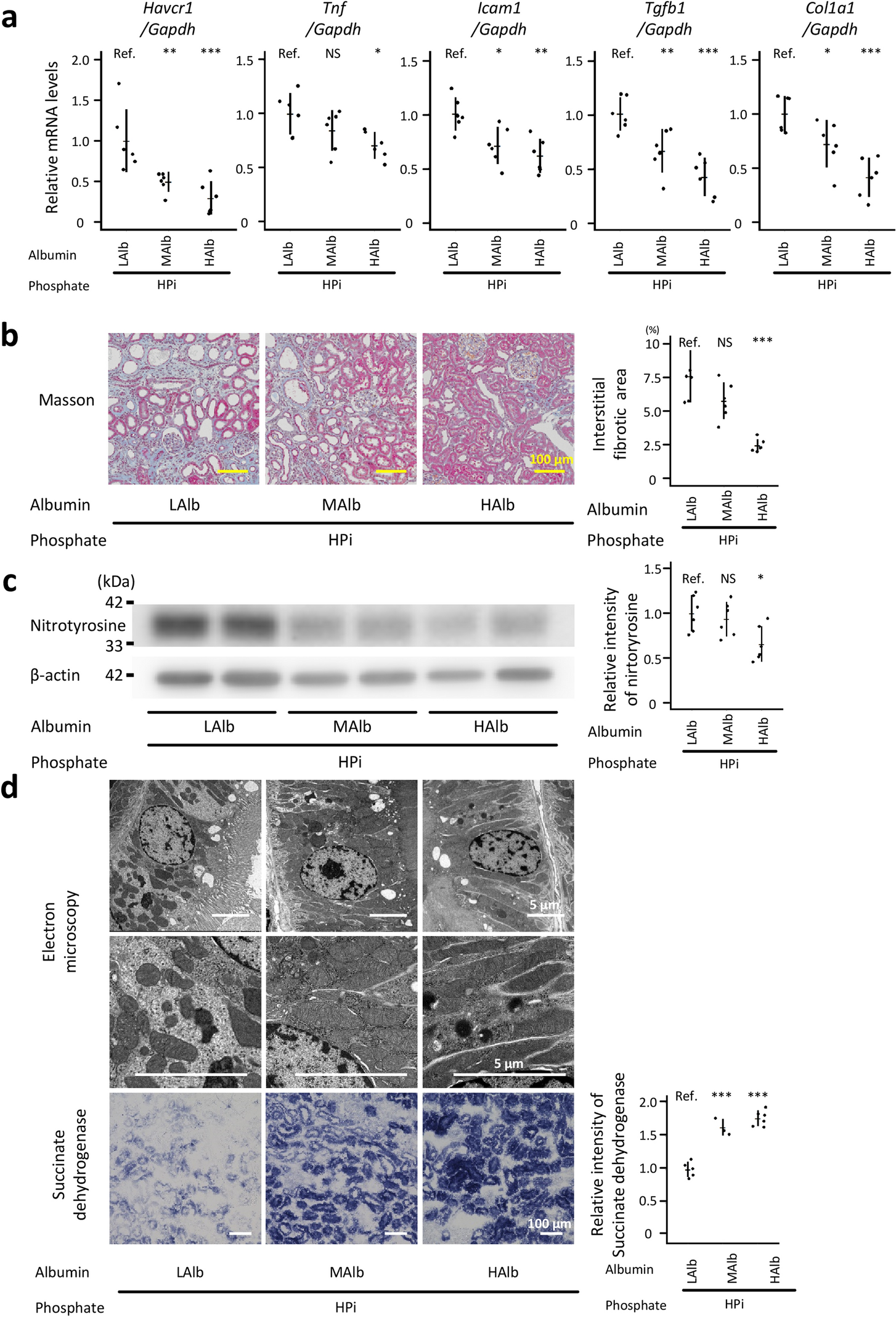
Figure 3

Dietary egg-albumin suppressed phosphate-induced renal tubulointerstitial injury. Six-week-old male Wistar rats were randomly divided into the HPi + LAlb (high phosphate [2.2%] + low egg-albumin [10.8%] diet), HPi + MAlb (high phosphate + moderate egg-albumin [23.0%] diet), and HPi + HAlb (high phosphate + high egg-albumin [35.2%] diet) groups. All results were obtained from the rats at 12 weeks of age, except for those of SDH enzymatic staining. The kidney samples for SDH staining were obtained at 7 weeks of age. (a) qRT-PCR analyses for Havcr1, Tnf, Icam1, Tgfb1, and Col1a1 in the kidney are shown (N = 6 in each group: *P < 0.05, **P < 0.01, ***P < 0.001, ANOVA followed by Dunnett’s post hoc test). (b) Representative micrographs of Masson’s trichrome-stained kidney sections (bars = 100 µm). Interstitial fibrotic area was quantified (N = 6 in each group: ***P < 0.001, ANOVA followed by Dunnett’s post hoc test). (c) Nitrotyrosine-containing protein levels in the kidney were analyzed with western blotting (N = 6 in each group: *P < 0.05, ANOVA followed by Dunnett’s post hoc test). Full-length blots are presented in Supplementary Fig. S2. For the quantitative analysis, several blots were processed in parallel because the number of gel lanes was not sufficient to simultaneously analyze all the samples in one electrophoresis gel. To enable comparison among parallelly processed blots, several lanes in the parallelly processed blots were applied with the same sample. (d) Representative electron micrographs of proximal tubules (bars = 5 µm) and light microscope images of enzymatically stained kidney cortices for SDH activity (bars = 100 µm) (N = 3–6 in each group: ***P < 0.001, ANOVA followed by Dunnett’s post hoc test). All quantitative results are presented as a scatter plot with means ± standard deviations. NS, not significant; Ref, reference; SDH, succinate dehydrogenase.