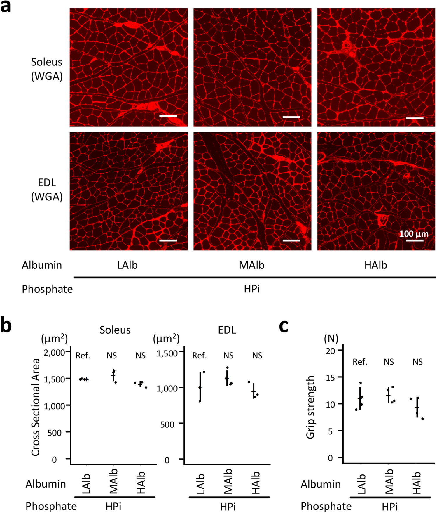
Figure 4

Dietary egg-albumin did not affect phosphate-induced muscular weakness in a dose-dependent manner. The rats shown in Fig. 3 at 12 weeks of age were analyzed. (a) Representative micrographs of the WGA-stained soleus and EDL muscles are shown (bars = 100 µm). (b) The cross-sectional areas of the muscle fibers were measured (N = 3–4 in each group: ANOVA followed by Dunnett’s post hoc test). (c) The muscular strength was evaluated using the forelimb grip strength test (N = 4 in each group: ANOVA followed by Dunnett’s post hoc test). EDL, extensor digitorum longus; WGA, wheat germ agglutinin.