Figure 2
From: Distinct regional ontogeny and activation of tumor associated macrophages in human glioblastoma

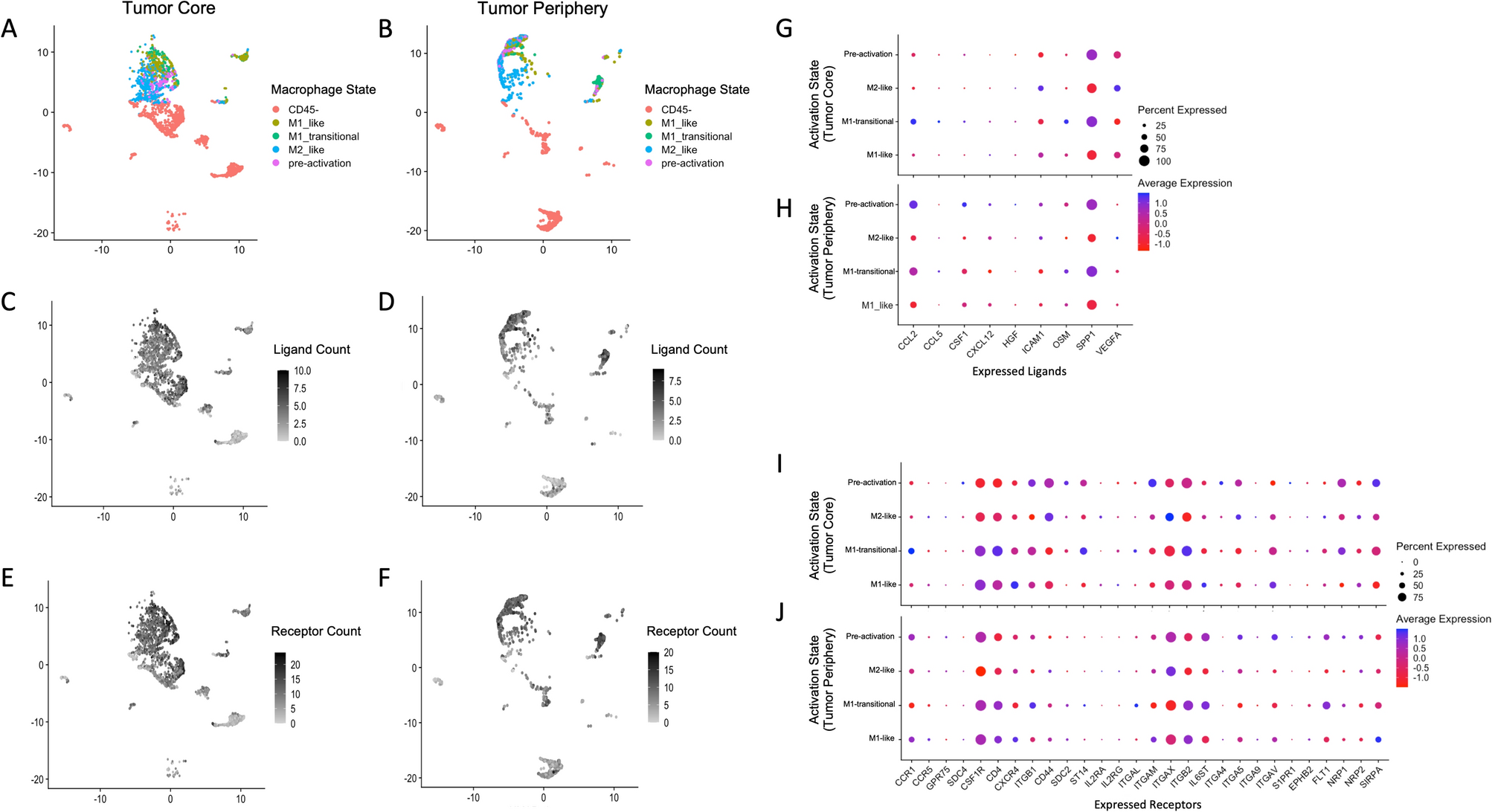
Receptor and ligand expression density by location and macrophage activation state. (A,B) UMAP plots annotated with macrophage activation state in core and periphery cells, respectively. (C,D) The same UMAP plots as above with shade corresponding to the number of filtered ligands expressed by each cell. (E,F) As above, with shade corresponding to the number of filtered receptors expressed by each cell. (G,H) Dot plot representation of the proportion of ligands expressed and average expression in tumour core (G) and periphery (H) by macrophage activation state. I and J: Dot plot representation of receptors expressed in core (H) and periphery (I) by macrophage activation state.