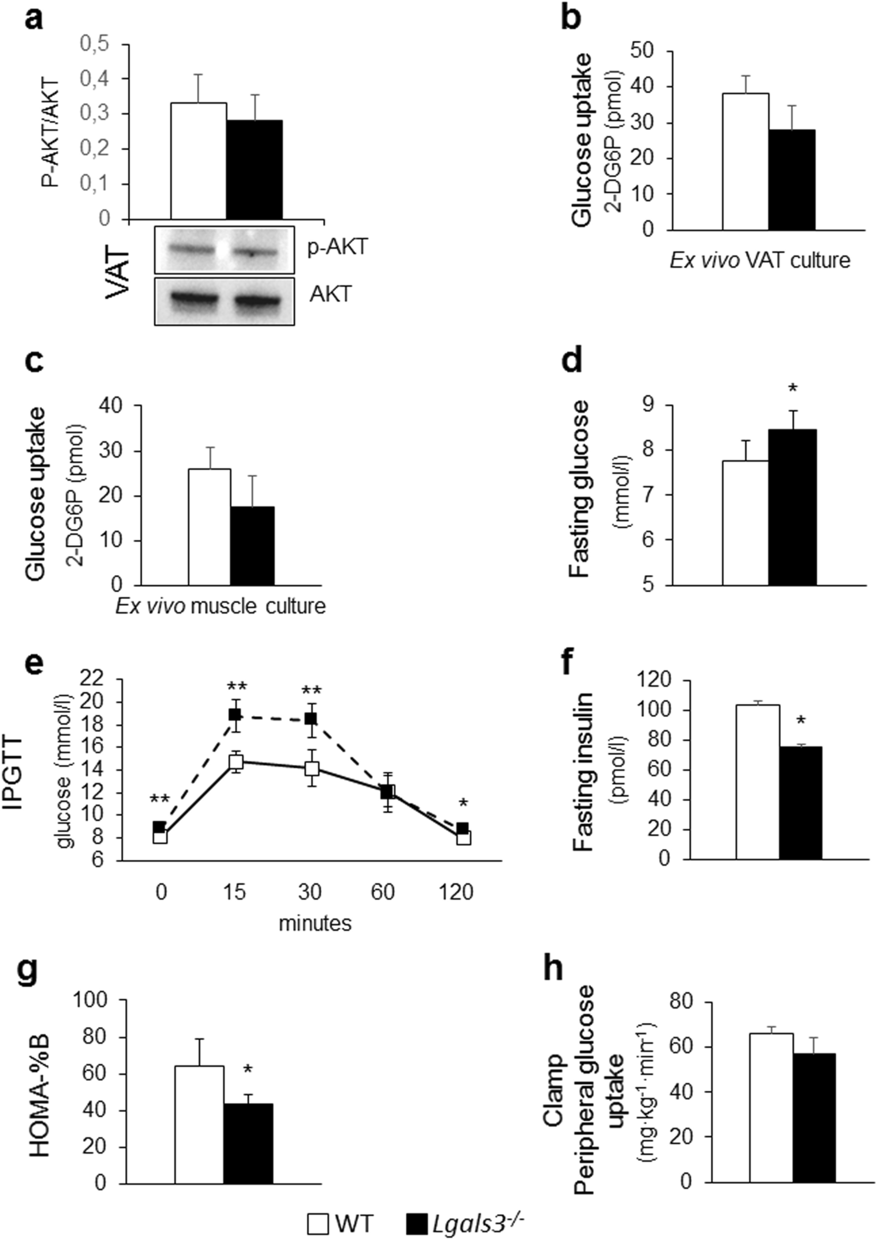
Figure 6

Tissue and systemic insulin sensitivity and glucose homeostasis in 5-month-old WT and Lgals3−/− mice. Representative Western blot analysis of phospho-AKT (p-AKT, 60 kDa) and total AKT (AKT, 60 kDa) in protein extracts from VAT cultures stimulated with insulin and quantification of phospho-AKT (active AKT) relative to total AKT (n = 4 per genotype) (a); measurement of glucose uptake in ex vivo cultures of VAT (b) and skeletal muscle (c) treated with insulin (1 µM) and 2-deoxy-D-glucose (1 mM) (n = 4 per genotype); fasting glucose levels (n = 4 per genotype) (d); IPGTT (n = 5 per genotype) (e); fasting insulin levels (f); HOMA-%β (g) (n = 6 per genotype); and euglycemic-hyperinsulinemic clamp (n = 7 per genotype) (h) in WT and Lgals3−/− mice. Values represent the mean ± SD. White bars and squares, continuous line = WT mice; black bars and triangles, dashed line = Lgals3−/− mice; *P < 0.05, **P < 0.01 or ***P < 0.001 versus WT.