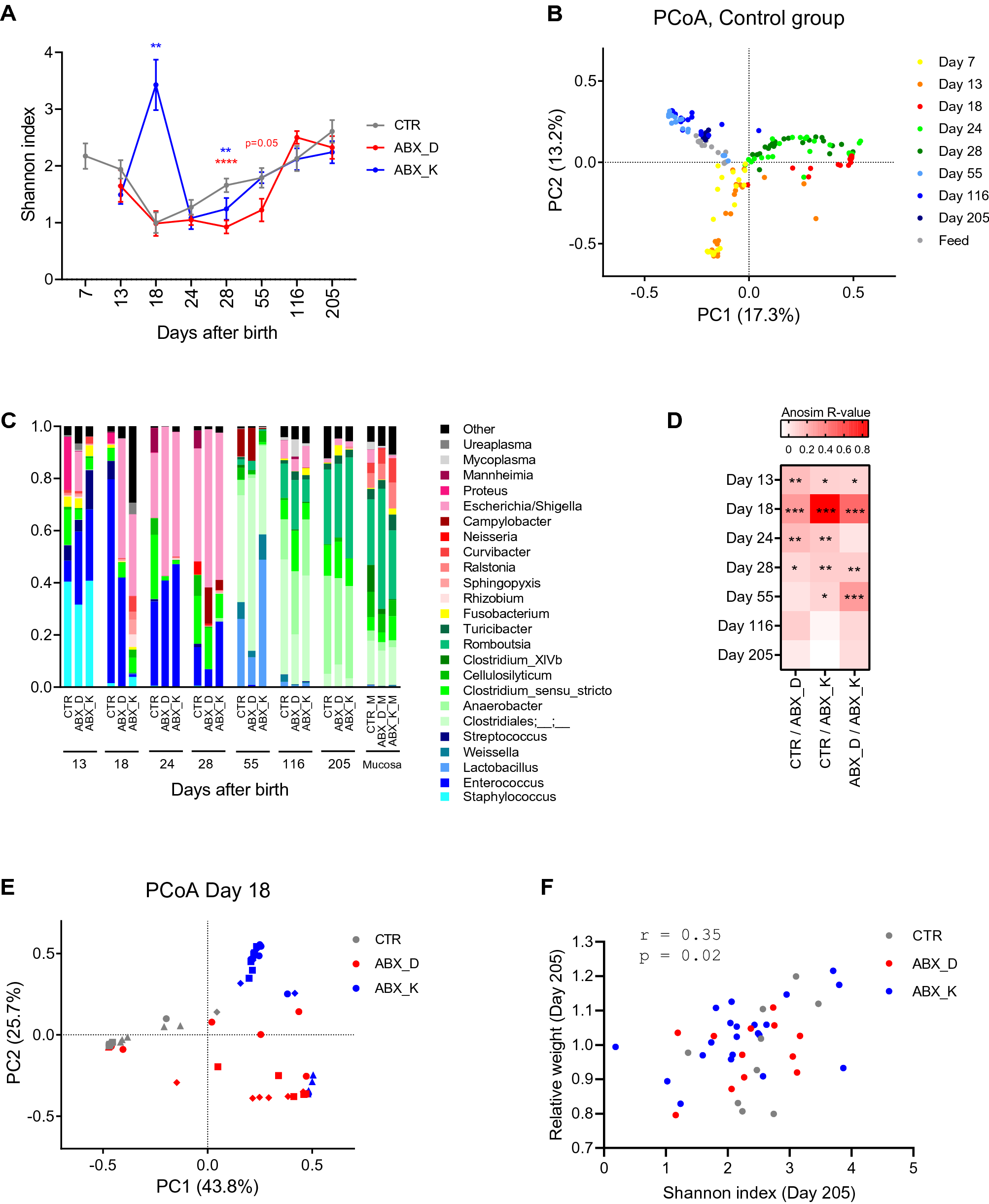
Figure 3

Temporal development of microbiota in mink kits and effect of early life antibiotic exposure. (A) Alpha diversity shown as Mean Shannon index of faecal samples collected at different time point from animals in the CTR, ABX_D, ABX_K groups. Error bars indicate standard error of means. Differences between antibiotic treatment groups and the CTR group were assessed using Mann–Whitney test with p-values indicated. (B) Beta diversity shown as Principle coordinate analysis (PCoA) based on Bray–Curtis distances of faecal samples collected at different time points from the CTR group as well as feed samples. (C) Bacterial composition in mink kits from the CTR, ABX_D, ABX_K groups at different time points shown as average relative abundance at the genus level. Bacterial genera representing less than 4% on average in any of the groups were aggregated into one category (Other). The different genera are coloured in grades of Blue, Bacilli; Green, Clostridia; Yellow, Fusobacterium, Red, Proteobacteria; Gray, Mollicutes. (D) Heatmap illustrating analysis of similarities (ANOSIM) between indicated groups at the different time points. (E) Principle coordinate analysis (PCoA) based on Bray–Curtis distances of faecal samples collected from groups ABX_D, ABX_K and CTR on Day 18, during the antibiotic treatment period. Colours show groups and different symbols are used to indicate litter. (F) Spearman’s Rank correlation analysis between microbial Shannon index and relative animal weight on Day 205. In panels (A) and (D): *p < 0.05; **p < 0.01; ***p < 0.001; ****p < 0.0001.