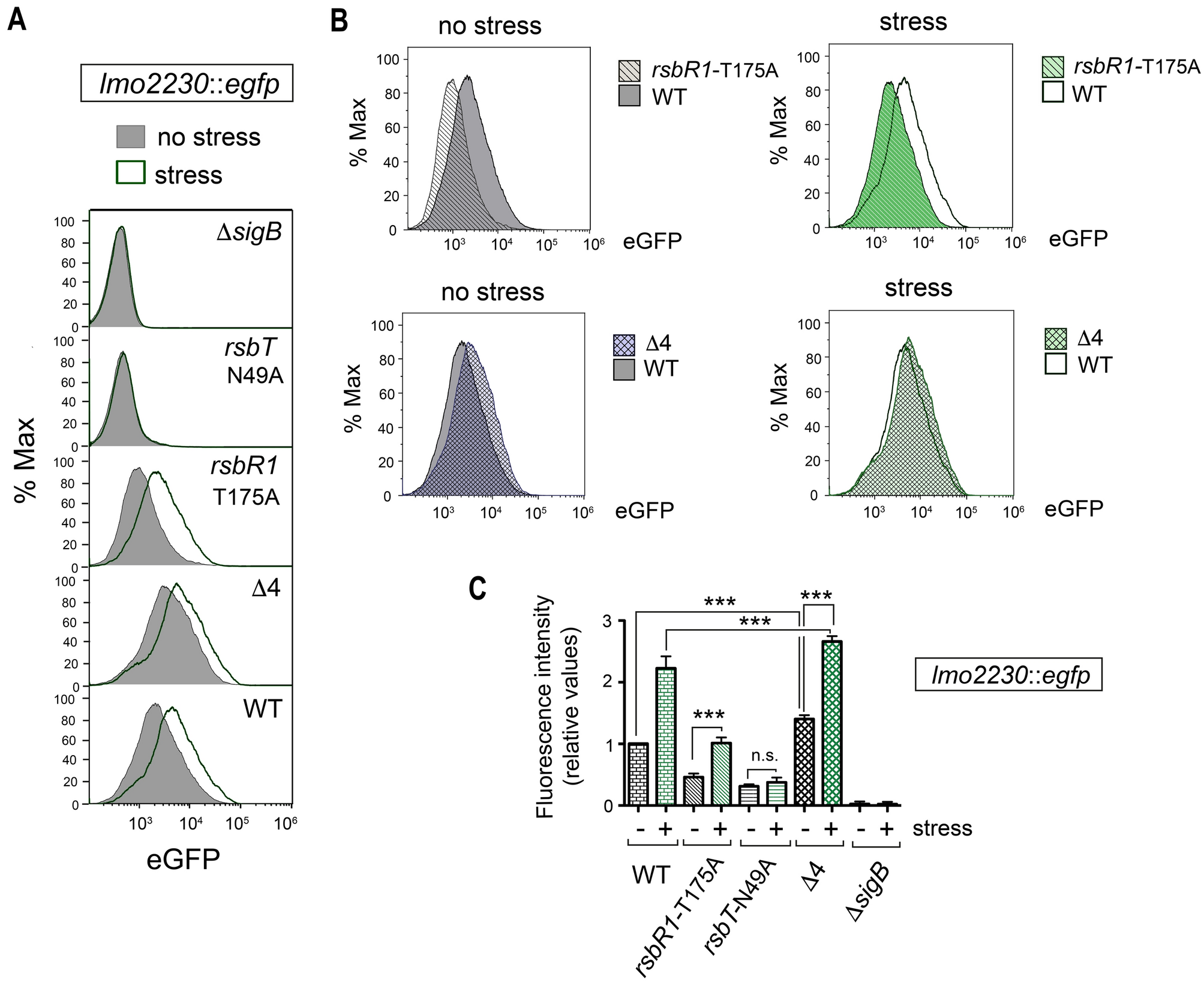
Figure 5

The kinase activity of RsbT is essential for SigB activation with RsbR1 paralogues antagonising such activity in unstressed and stressed L. monocytogenes. (A) Expression of the Plmo2230::egfp reporter fusion as proxy of SigB activity in the indicated strains in no stress and stress (30 min, 0.5 M NaCl) conditions. Shown is the fluorescence intensity registered in the bacterial population by flow cytometry. (B) Side-to-side comparison of SigB activity in wild type compared to the mutant lacking the first phosphorylatable threonine residue, T175, and the Δ4 mutant lacking functional RsbR1 paralogues. Data shown in panels (A,B) are representative of a total of six samples (3 biological replicates with two technical replicates each). (C) Mean fluorescence values of the expression data depicted in panel A. Data shown are the mean and standard deviation of a total of six samples, corresponding to three biological replicates with two technical replicates each. ***, P ≤ 0.005; n. s., not significant (one-way ANOVA with Bonferroni’s multiple comparisons test).