Figure 6
From: USP24 stabilizes bromodomain containing proteins to promote lung cancer malignancy

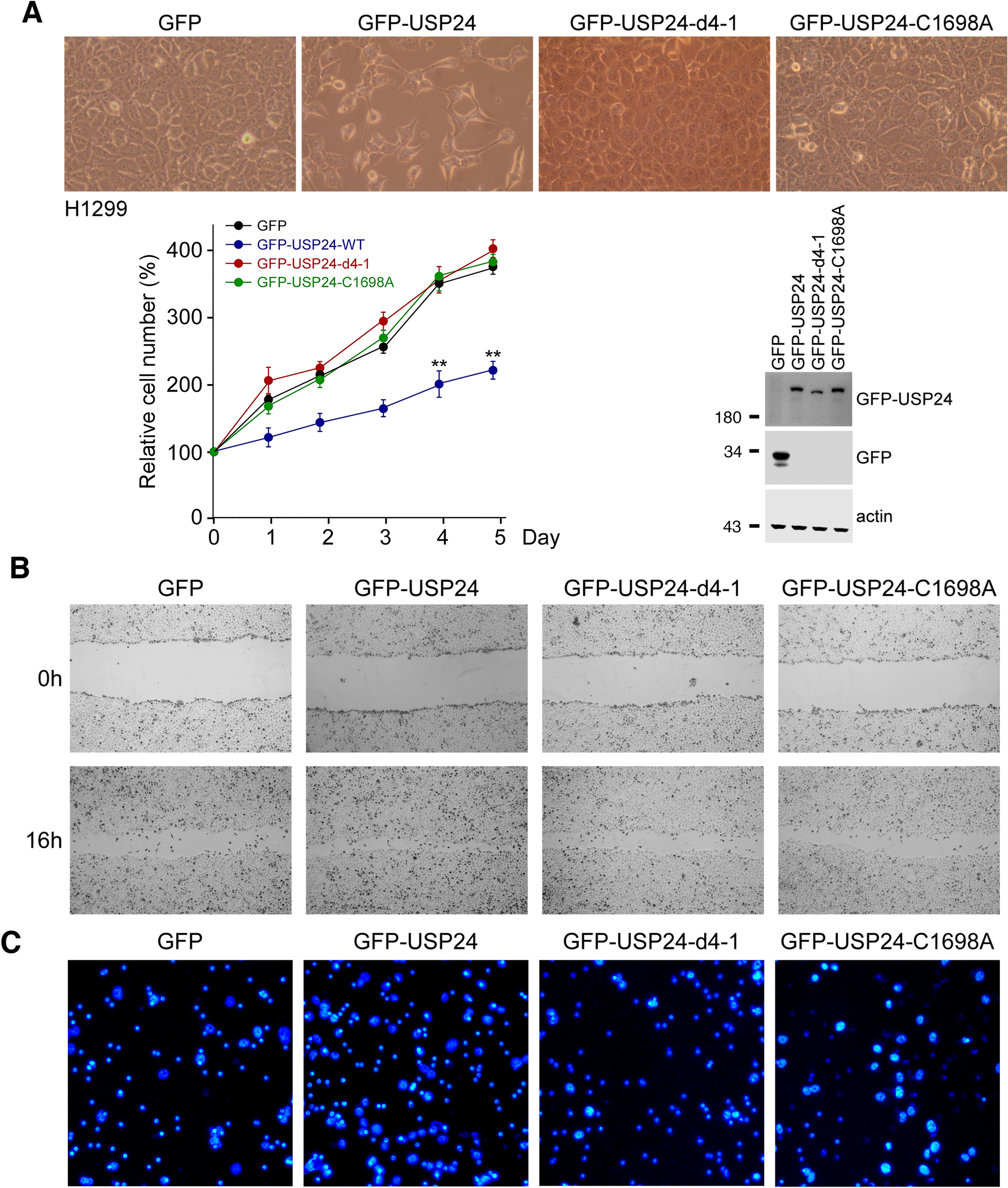
Loss of the BRD-interacting region of USP24 abolished the effect of USP24 on lung cancer progression, including proliferation and metastasis. GFP-USP24 and GFP-USP24 mutants were expressed inside cells to study the cell proliferation by counting the cell numbers, and the cells were quantified and statistical analysis was performed by t-test, **p < 0.01, after three independent experiments (A). GFP-USP24 and its mutants were expressed in H1299 cells, and their effects on cell migration by wound healing (B) and transwell migration assays (C).