Figure 7
From: USP24 stabilizes bromodomain containing proteins to promote lung cancer malignancy

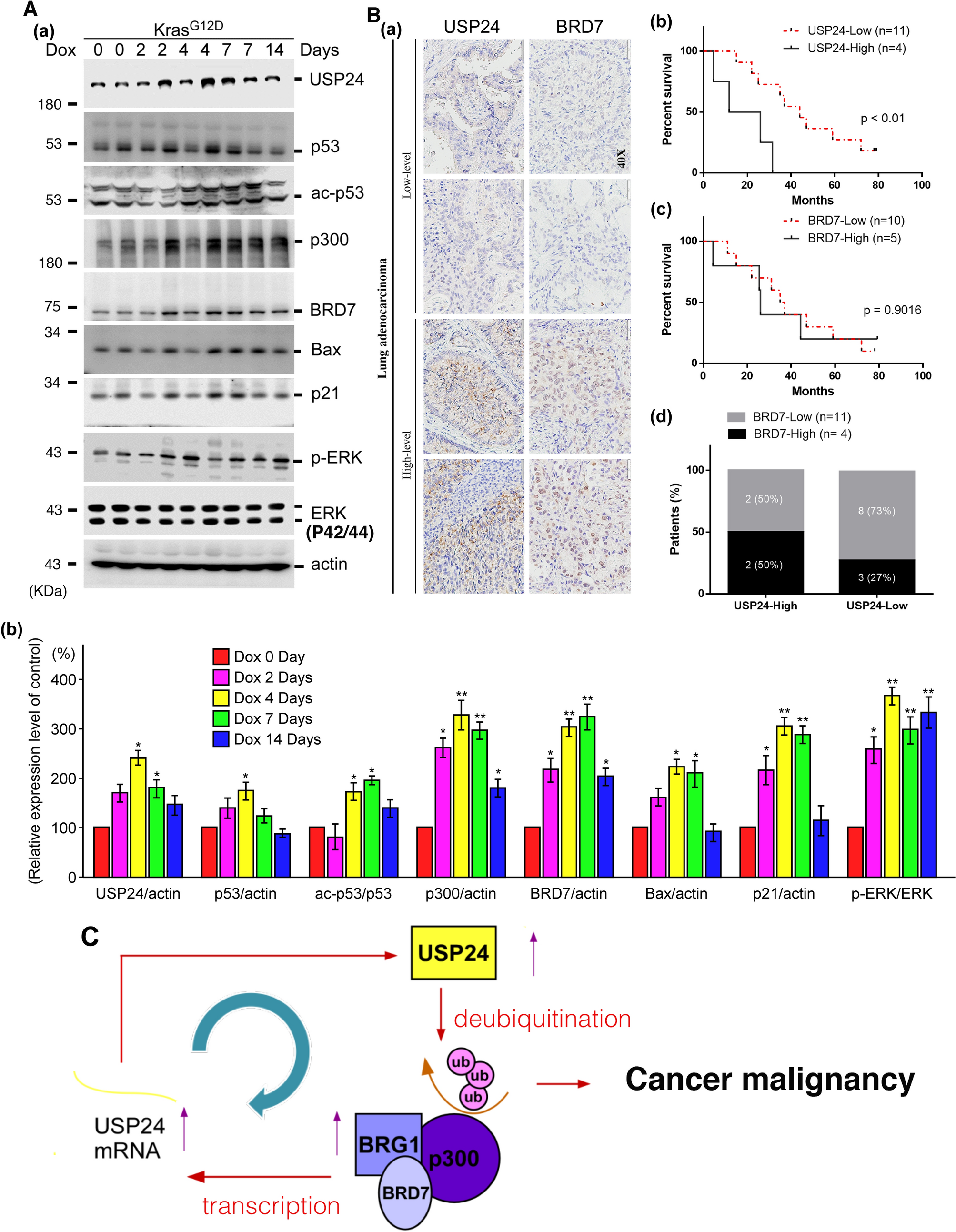
The correlation between USP24, BRD7 and related proteins in KrasG12D-induced lung cancer mice and clinical cohorts. Lung tumors were obtained from KrasG12D mice treated with doxycycline, sacrificed at the indicated times to study the related protein levels by Western blotting with the indicated antibodies. There are 5 mice in each group. (A(a)), the indicated proteins were quantified compared to control and statistical analysis was performed by t-test, *p < 0.05; **p < 0.01, after 5 independent experiments (A(b)). The levels of USP24 and BRD7 in 15 clinical lung cancer patients were determined by IHC with anti-USP24 and anti-BRD7 antibodies (B(a)). The relevance between survival rate and levels of USP24 (B(b)) and BRD7(B(c)), and the correlation between USP24 and BRD7 (B(d)) were determined. A working model: USP24 and BRG1 regulate each other, and the interaction regulates lung cancer progression (C).