Figure 5
From: Generation of immune cell containing adipose organoids for in vitro analysis of immune metabolism

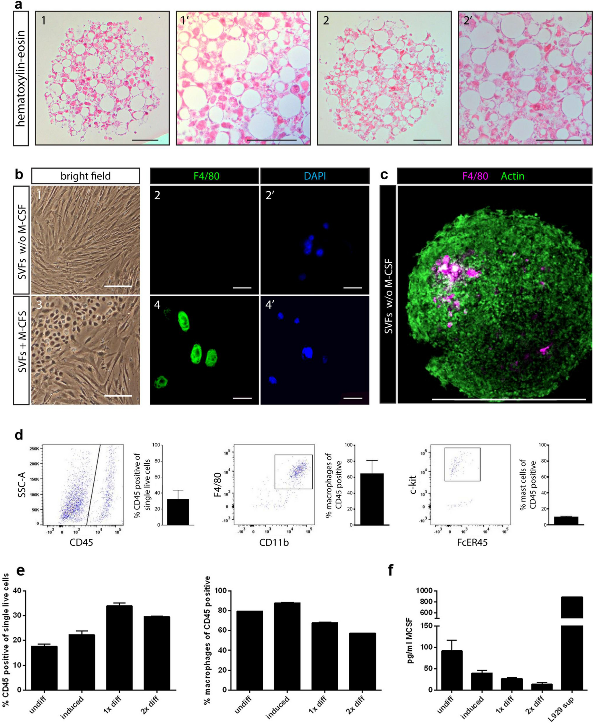
Adipose tissue spheroids contain immune cells. (a) H&E stained sections of different layers of JB4 embedded spheroids (bar 50 µm). (b) 1&3: brightfield microscopy of confluent 2D cultures of SVF cells with and without M-CSF (bar 100 µm). 2&4: F4/80 (green) and DAPI (blue) staining of subconfluent SVF 2D cultures with and without M-CSF (bar 20 µm). (c) Differentiated SVF spheroid stained with F4/80 (purple) and ActinGreen (bar 150 µm). (d) Differentiated SVF spheroids were analysed by flow cytometry (n = 3–6 independent experiments (biological replicates) each performed in technical triplicates). (e) Frequencies of CD45 positive cells (left) and macrophages (right) in undifferentiated, induced and differentiated spheroids (n = 3 individual experiments (biological replicates) each performed in technical triplicates). (f) M-CSF was measured in supernatants of undifferentiated, induced and differentiated spheroids (n = 2–4 individual experiments (biological replicates) each performed in at least technical triplicates).