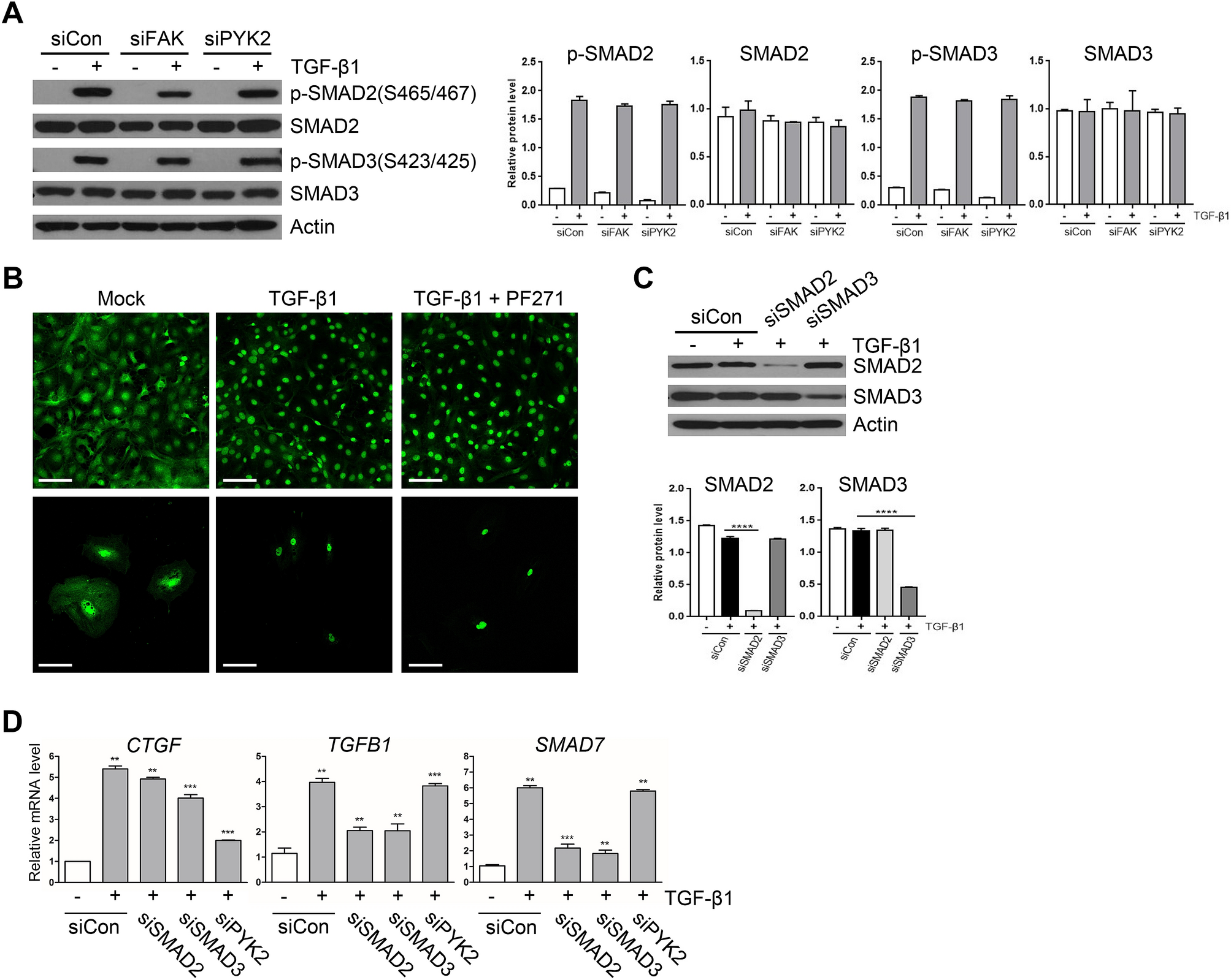
Figure 3

PYK2 mediated CTGF induction by TGF-β1 is independent of Smad activation. (A) Western blot of activated forms of Smad2 and Smad3 upon TGF-β1 stimuli in LX2 transfected with siRNAs of negative control, FAK, or PYK2 (n = 3). (B) IF of Smad2 in LX2 grown on glass and treated as indicated (n = 4). Scale bar: 50 μm. (C) Western blot of Smad2 and Smad3 (n = 2) and (D) qPCR of indicated genes (n = 3) in LX2 transfected with siRNAs of control, Smad2, Smad3, or Pyk2. Student's t-test; *p < 0.05, **p < 0.01, and ***p < 0.001.