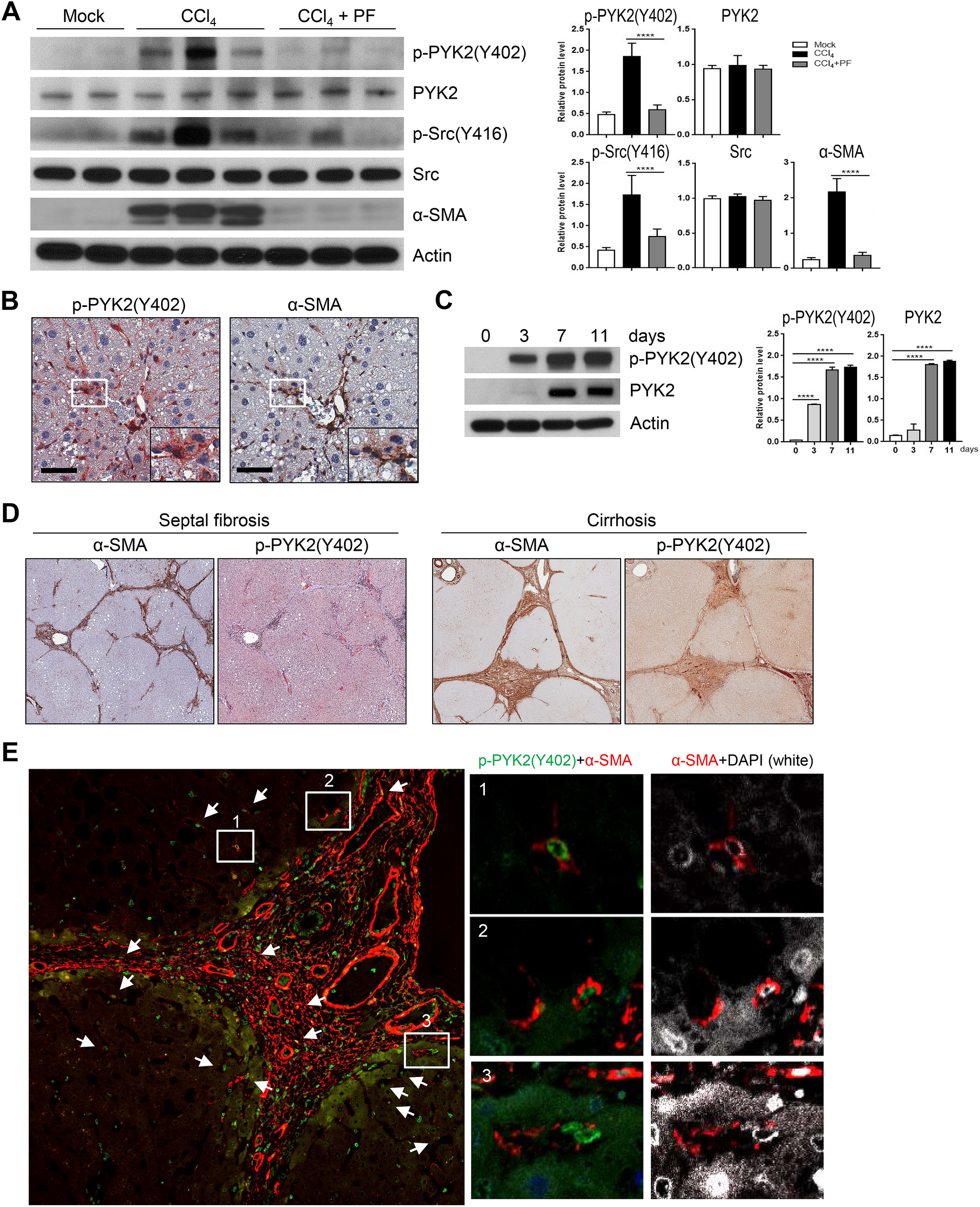
Figure 4

PYK2 activation is associated with liver fibrosis of human and mouse. (A) Western blot of activated forms of PYK2 and SRC, and α-SMA expression from livers of O + V (n = 2), CCl4 (n = 3), and CCl4 + PF (n = 3). (B) IHC of paraffin-embedded liver sections from CCl4-treated mice; p-PYK2(Y402)-AEC staining, followed by α-SMA-DAB with hemotoxylin couterstain (n = 4). (C) Western blot of both the activated and the total of PYK2 in primary mouse HSC that were cultured in vitro at the indicated times. (D) IHC of p-PYK2(Y402) and α-SMA in paraffin liver sections from patients diagnosed with septic fibrosis (n = 3) or cirrhosis (n = 3). (E) ICC/IF of cirrhosis patient liver sections (n = 3) stained for p-PYK2(Y402) (green), α-SMA (red), and DAPI (white). Arrows and insets represent high-magnification images of cells having nuclear stains of p-PYK2(Y402) with cytoplasmic α-SMA. Magnification, ×400 in (B) and in SF section of (D), and ×200 in cirrhosis section of (D). Scale bar: 500 μm in (B), 500/1000 μm in (D), and 100 μm in (E).