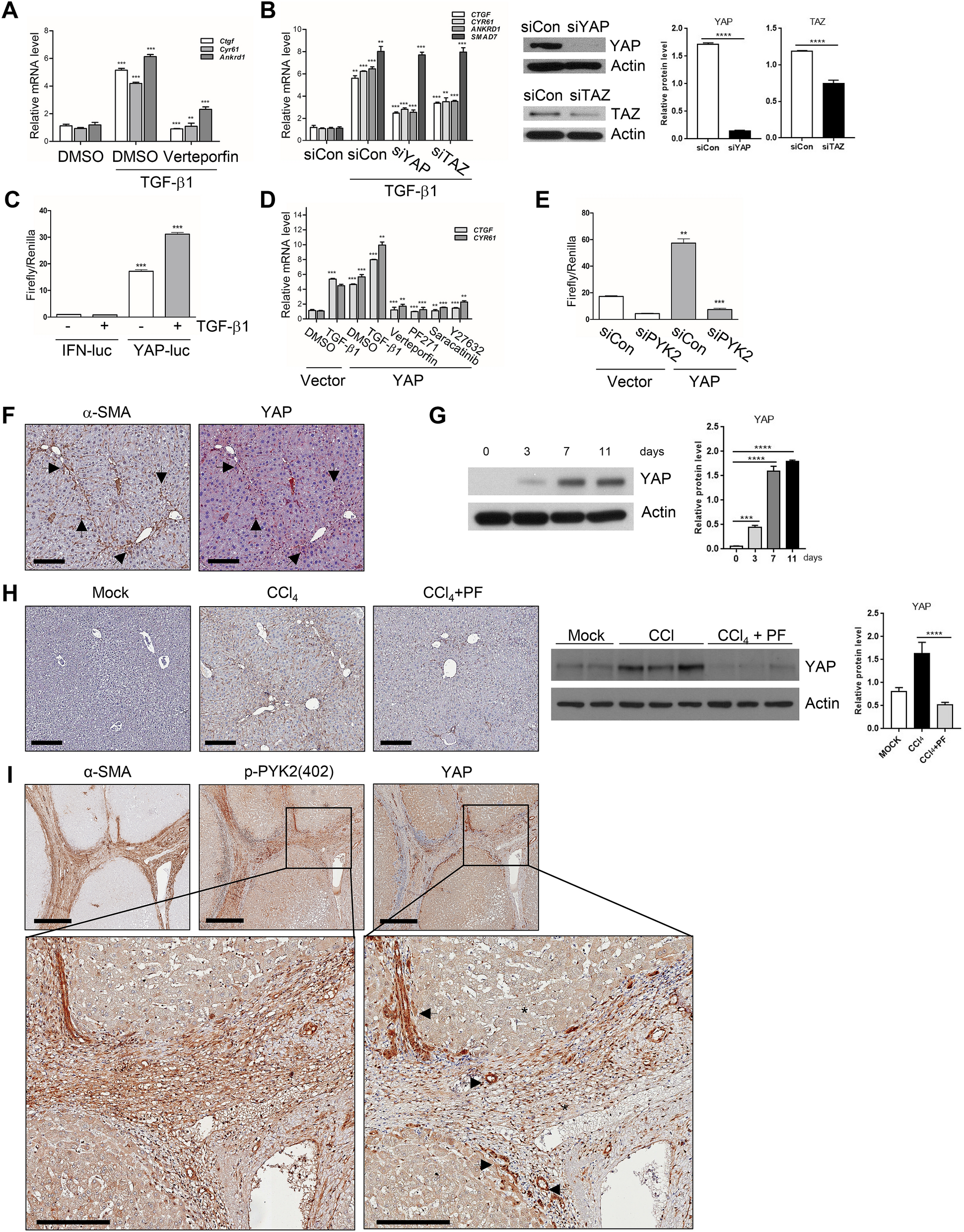
Figure 7

Profibrogenic TGF-β1 activates YAP in PYK2-dependent manner in vivo and in vitro. (A) qPCR of YAP target genes expression in activated mHSC that were pretreated with DMSO or Verteporfin before TGF-β1 stimuli, and shown as fold change (n = 3). (B) qPCR of YAP target genes and SMAD7 mRNA expression (shown as fold change, n = 3) and western blot of YAP and TAZ (n = 2) in LX2 transfected with siRNA of control, YAP, or TAZ, followed by TGF-β1 stimuli. (C) YAP reporter assay in LX2 transfected with either IFN-luc or YAP-luc (8xGTIIC-luc) followed by TGF-β1 stimuli as indicated (n = 3). (D) qPCR of CTGF and CYR61 mRNA expression in LX2 that were transfected with either vector alone or YAP(wt) and then followed by the treatments as indicated (n = 3). (E) YAP reporter assay in LX2 transfected with siRNA of either control or PYK2, followed by 2nd transfection with vector alone or YAP(wt) (n = 2). (F) IHC co-staining of α-SMA and YAP in paraffin liver sections of CCl4-treated mouse (n = 4). Arrows indicate the co-localized regions. (G) Western of YAP expression in primary mHSCs at the indicated times on in vitro culture. (H) IHC of YAP in CCl4-treated mouse livers (n = 3) and western blot of YAP expression in livers from O + V (n = 3), O + CCl4 (n = 3), CCl4 + PF (n = 3). (I) IHC of α-SMA, p-PYK2(402), and YAP expression in serial liver sections from patients with cirrhosis (n = 4). The enlarged insets were shown below. The luciferase activities were normalized with co-transfected renilla luciferase activity. Scale bar: 200 μm in (F, H), 500 μm in (I), and 200 μm in insets of (I), Student's t-test; *p < 0.05, **p < 0.01, and ***p < 0.001. Magnification, ×100 in (F, H) and ×40 in (I).