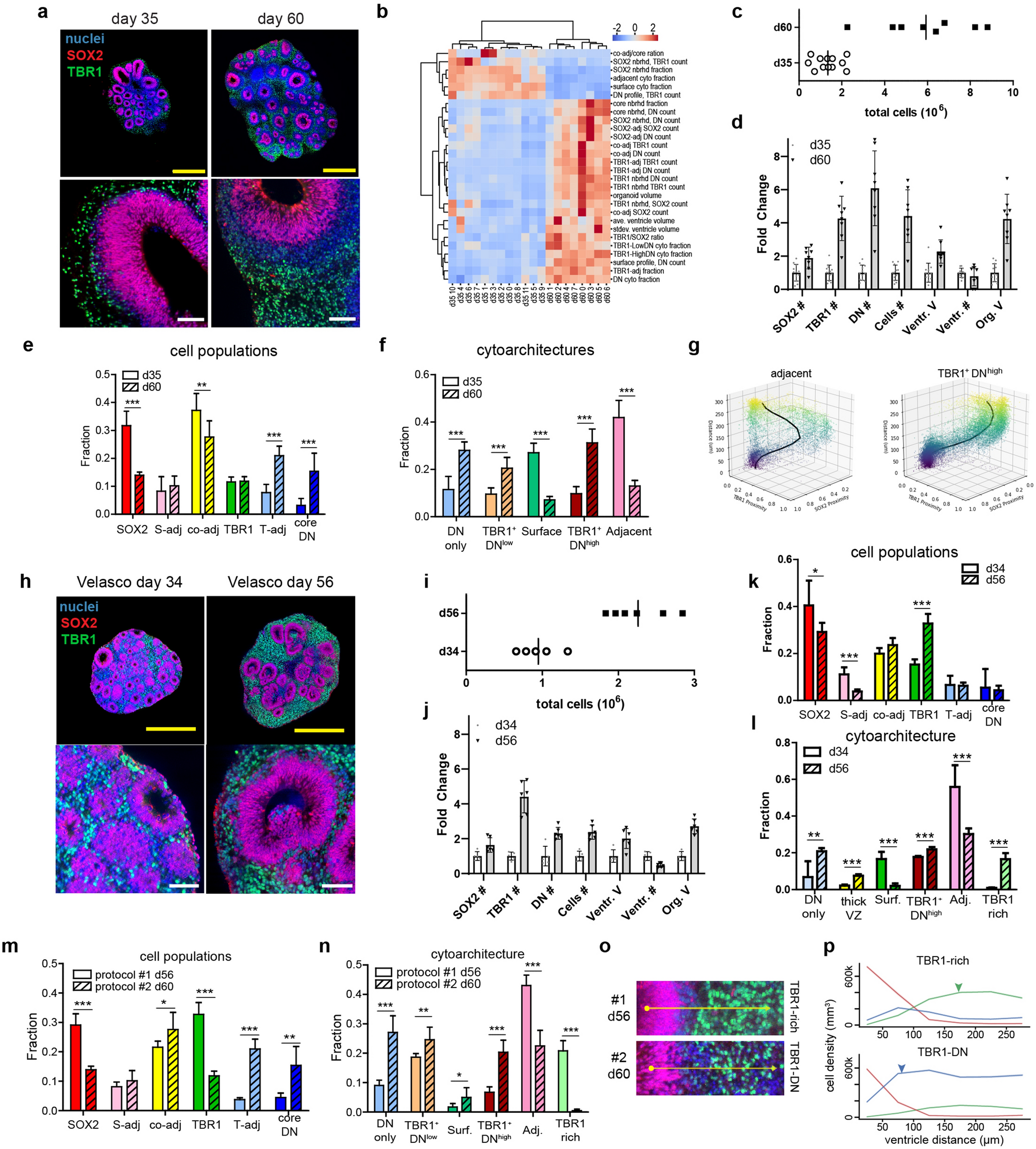
Figure 5

taken from volumetric datasets. Scale bars yellow = 1 mm and white = 100 µm (b) Heat map outlining major differences between day 35 (n = 12) versus day 60 (n = 8) organoids. (c) Dot plot showing total cell counts for all organoid replicates in each age group. (d) Fold-change in total cells, average ventricle volume, and total counts of cell populations. (e) Average frequency of cell subpopulations and (f) cytoarchitecture clusters in different age groups (g) Analysis of cell proximity to SOX2 and TBR1 in “adjacent” (left) and “TBR1, DNhigh” (right) as a function of the distance from the ventricle surface. (h) Representative image of Velasco organoids at day 34 (n = 5) and day 56 (n = 6) taken from volumetric datasets. Scale bars: yellow = 1 mm and white = 100 µm (i) Dot plot showing total cell counts of Velasco organoid replicates in each age group. (j) Fold-change in total cells, average ventricle volume, and total counts of antibody-labeled subsets in Velasco organoids. (k) Average frequency of cell subpopulations and (l) cytoarchitecture clusters in different age groups of Velasco organoids. (m) Comparative analysis of cell subsets in day 60 organoids from panel a (protocol #1) and d56 Velasco patterned organoids from panel h (protocol #2). (n) Comparison of cytoarchitecture clusters in protocols 1 and 2. (o) Representative image of cytoarchitecture most common in protocol 1 (TBR1-rich) and protocol 2 (TBR1+DNhigh) organoids. Arrow is a virtual cortical column 300 µm in length. (p) Radial distribution of SOX2 (red), double negatives (blue) and TBR1 (green) cells in the cytoarchitectures shown in subpanel o. Arrows show the higher TBR1 frequency (green) and DN band between SOX2 and TBR1 (blue). [***p < 0.001, **p < 0.01, *p < 0.05].
Hyper-dimensional analysis of multiscale changes during cerebral organoid development. (a) Representative image of day 35 and day 60 undirected organoids