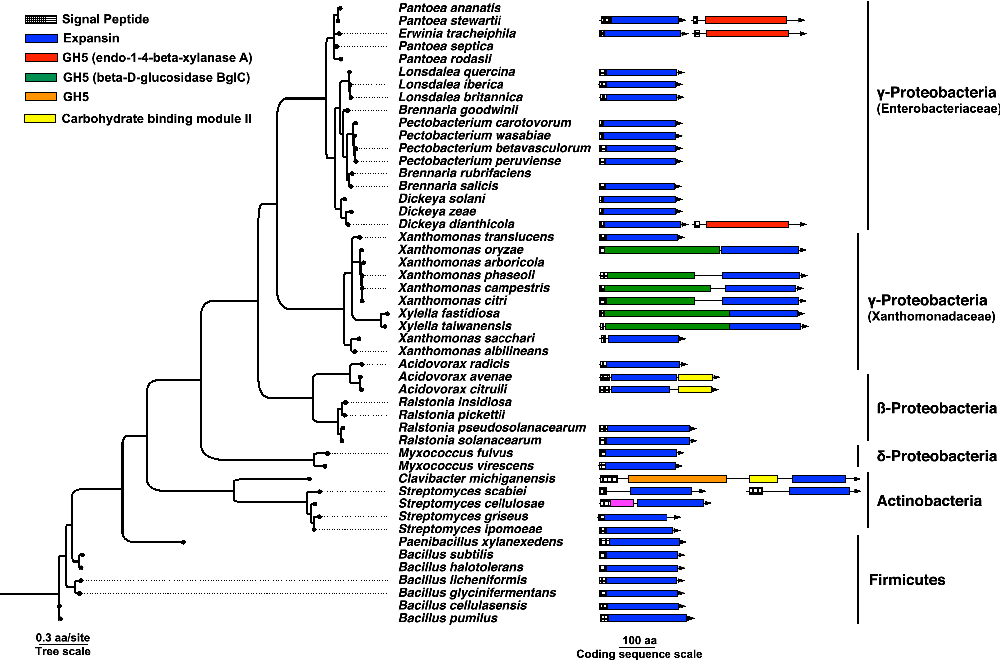
Figure 3

Co-occurrence of expansin genes with carbohydrate active domains. The gyrB species tree of selected bacteria with an expansin gene, and several species without expansins. The expansin and carbohydrate active domains are depicted as arrows. The rectangles within the arrows indicate whether that ORF has an expansin domain, a carbohydrate active domain, or both. Homologous carbohydrate active domains are color-coded. Both expansin genes are shown for Streptomyces scabiei, the only microbial species to harbor two expansin homologs with signal peptides for secretion in one genome. Accession numbers of the depicted protein sequences, and accession numbers of several expansin homologs that do not have predicted signal peptides for secretion and are not depicted in the figure, can be found in https://github.com/lshapiro31/gh5.expansin.phylogenetics. The domains are drawn to scale. The tree was reconstructed using maximum likelihood with 100 bootstrap pseudoreplicates and should be considered unrooted.