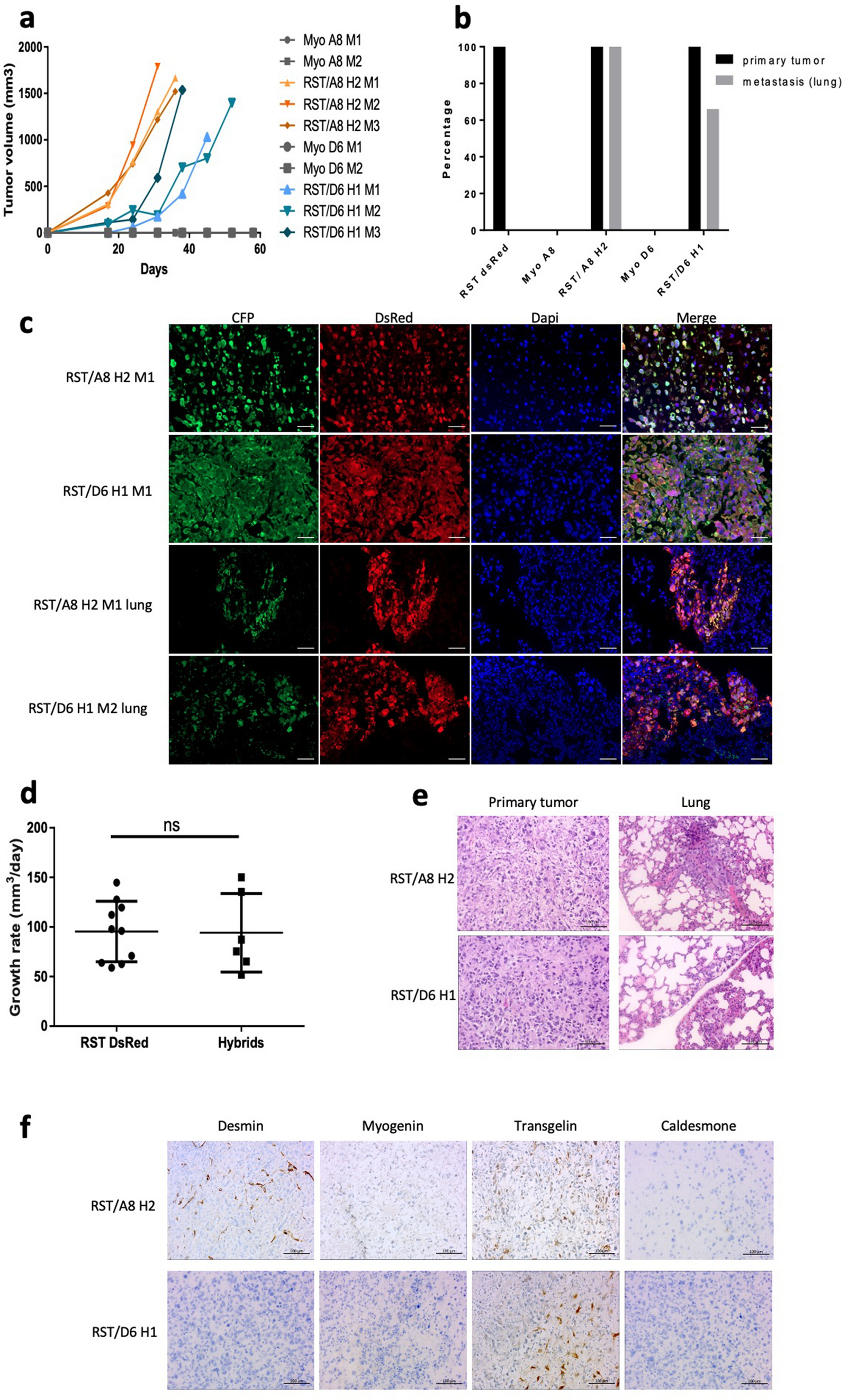
Figure 2

Hybids are more aggressive and lead to lung metastases. (a) Tumour growth curve of RST/A8 H2, RST/D6 H1 and myoblast cell lines after subcutaneous xenograft in NSG mice. Myoblast cells did not lead to tumour growth in mice, as indicating by overlapping grey lines. (b) Subcutaneous primary tumours (black bars) and secondary tumours (grey bars) incidence. (c) Immunofluorescence of hybrids tumours and lung metastasis. Scale bars = 50 μm. (d) Tumour growth rate after injection of RST DsRed (n = 10) and hybrids (n = 6). Ns: non-significant. (e) HE staining of primary tumours and lung metastases developed from RST/A8 H2 and RST/D6 H1. (f) Immunohistochemistry staining of desmin, myogenin, transgelin and caldesmone on primary tumours of hybrids. Scale bar = 50 μm.