Figure 7
From: Age related extracellular matrix and interstitial cell phenotype in pulmonary valves

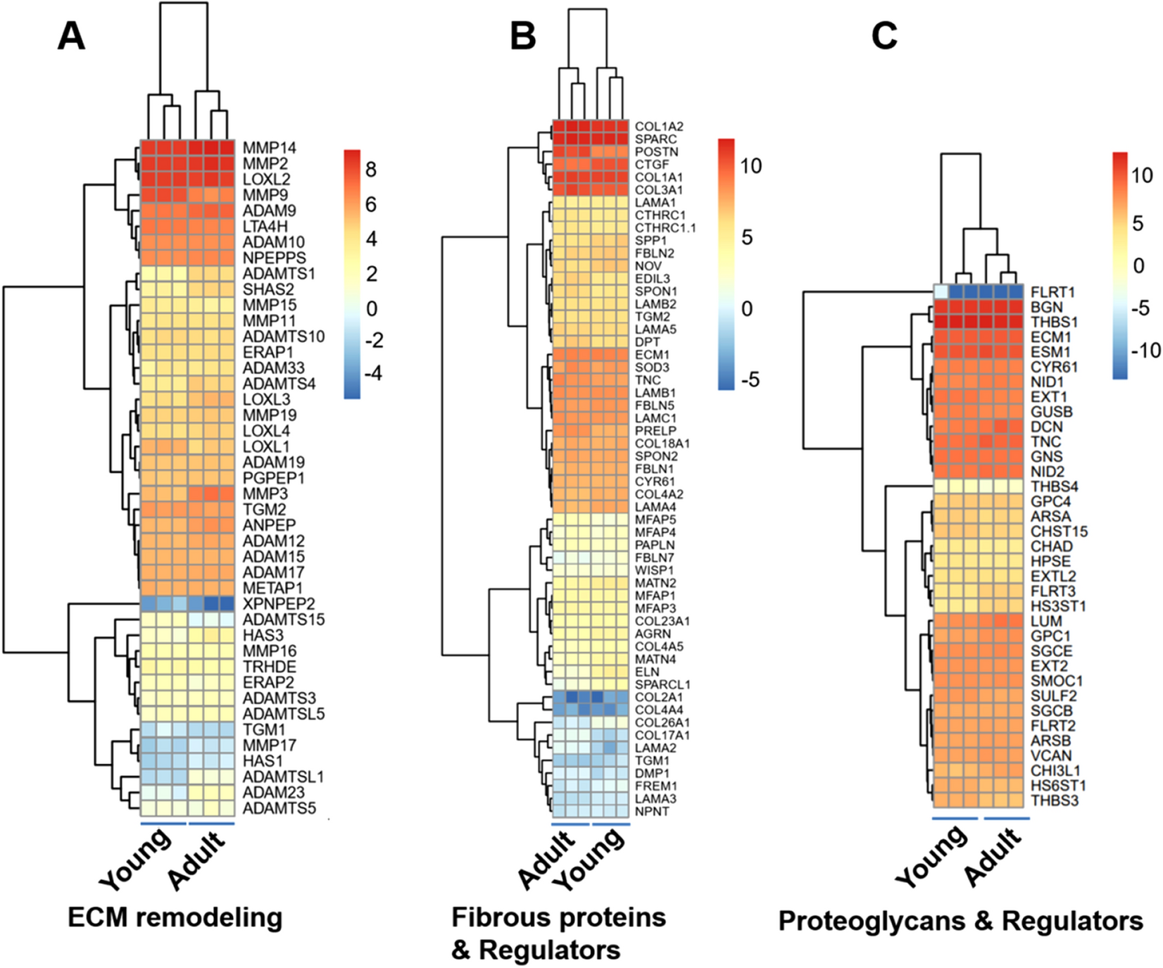
Heatmaps of selected gene expressions related to ECM remodeling (A), fibrous proteins and regulators (B), and proteoglycans and regulators (C).
From: Age related extracellular matrix and interstitial cell phenotype in pulmonary valves

Heatmaps of selected gene expressions related to ECM remodeling (A), fibrous proteins and regulators (B), and proteoglycans and regulators (C).